PDF
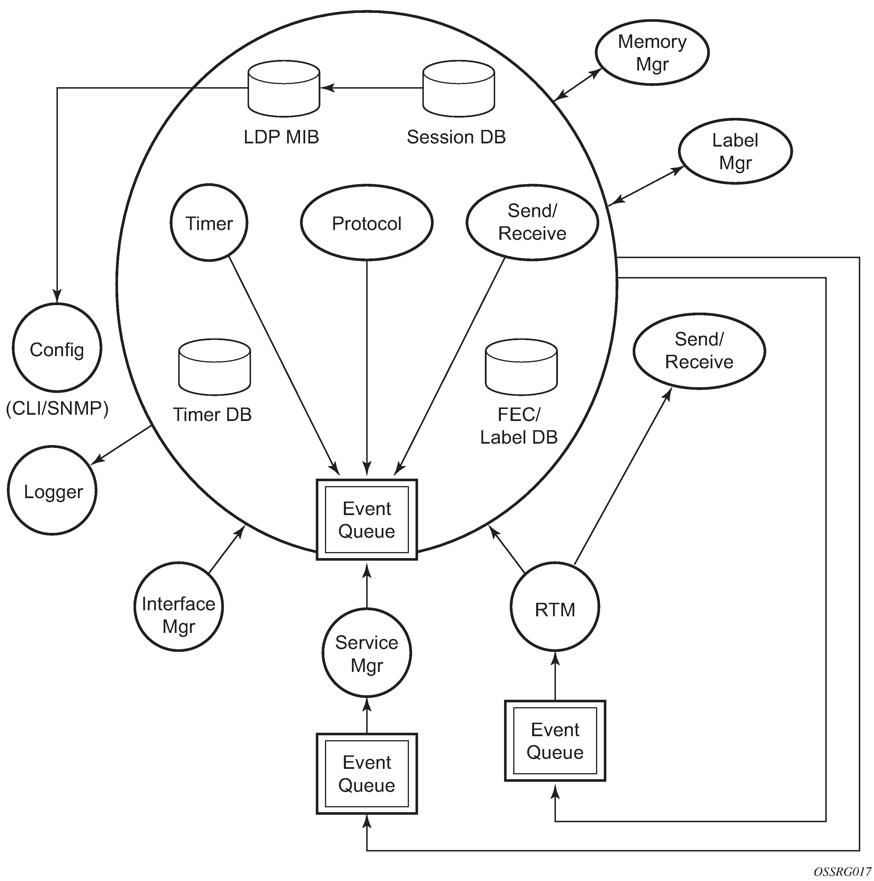
Subsystem interrelationships
The sections below describe how LDP and the other subsystems work to provide services.
Figure:
Subsystem interrelationships
Memory manager and LDP
Label manager
LDP configuration
Logger
Service manager
Parent topic:
Label Distribution Protocol