This section provides an overview of the Simple Network Management Protocol (SNMP).
The Service Assurance Manager (SAM) is comprised of two elements: managers and agents. The manager is the entity through which network management tasks are facilitated. Agents interface managed objects. Managed devices, such as bridges, hubs, routers, and network servers can contain managed objects. A managed object can be a configuration attribute, performance statistic, or control action that is directly related to the operation of a device.
Managed devices collect and store management information and use Simple Network Management Protocol (SNMP). SNMP is an application-layer protocol that provides a message format to facilitate communication between SNMP managers and agents. SNMP provides a standard framework to monitor and manage devices in a network from a central location.
An SNMP manager controls and monitors the activities of network hosts which use SNMP. An SNMP manager can obtain (get) a value from an SNMP agent or store (set) a value in the agent. The manager uses definitions in the management information base (MIB) to perform operations on the managed device such as retrieving values from variables or blocks of data, replying to requests, and processing traps.
Between the SNMP agent and the SNMP manager the following actions can occur:
A MIB is a formal specifications document with definitions of management information used to remotely monitor, configure, and control a managed device or network system. The agent’s management information consists of a set of network objects that can be managed with SNMP. Object identifiers are unique object names that are organized in a hierarchical tree structure. The main branches are defined by the Internet Engineering Task Force (IETF). When requested, the Internet Assigned Numbers Authority (IANA) assigns a unique branch for use by a private organization or company. The branch assigned to Nokia (TiMetra) is 1.3.6.1.4.1.6527.
The SNMP agent provides management information to support a collection of IETF specified MIBs and a number of MIBs defined to manage device parameters and network data unique to Nokia’s router.
Between the SNMP agent and the SNMP manager the following actions can occur:
The agent supports multiple versions of the SNMP protocol.
By default, the OS implementation of SNMP uses SNMPv3. SNMPv3 incorporates security model and security level features. A security model is the authentication type for the group and the security level is the permitted level of security within a security model. The combination of the security level and security model determines which security mechanism handles an SNMP packet.
To implement SNMPv1 and SNMPv2c configurations, several access groups are predefined. These access groups provide standard read-only, read-write, and read-write-all access groups and views that can simply be assigned community strings. In order to implement SNMP with security features, security models, security levels, and USM communities must be explicitly configured. Optionally, additional views which specify more specific OIDs (MIB objects in the subtree) can be configured.
Access to the management information in as SNMPv1/SNMPv2c agent is controlled by the inclusion of a community name string in the SNMP request. The community defines the sub-set of the agent’s managed objects can be accessed by the requester. It also defines what type of access is allowed: read-only or read-write.
The use of community strings provide minimal security and context checking for both agents and managers that receive requests and initiate trap operations. A community string is a text string that acts like a password to permit access to the agent on the router.
Nokia’s implementation of SNMP has defined three levels of community-named access:
User-based security model (USM) community strings associates a community string with an SNMPv3 access group and its view. The access granted with a community string is restricted to the scope of the configured group.
Views control the access to a managed object. The total MIB of a router can be viewed as a hierarchical tree. When a view is created, either the entire tree or a portion of the tree can be specified and made available to a user to manage the objects contained in the subtree. Object identifiers (OIDs) uniquely identify managed objects. A view defines the type of operations for the view such as read, write, or notify.
OIDs are organized in a hierarchical tree with specific values assigned to different organizations. A view defines a subset of the agent’s managed objects controlled by the access rules associated with that view.
The following system-provisioned views are available through the config>system>security>snmp# view context, which are particularly useful when configuring SNMPv1 and SNMPv2c:
The Nokia SNMP agent associates SNMPv1 and SNMPv2c community strings with a SNMPv3 view.
Access groups associate a user group and a security model to the views the group can access. An access group is defined by a unique combination of a group name, security model (SNMPv1, SNMPv2c, or SNMPv3), and security level (no-authorization-no privacy, authorization-no-privacy, or privacy).
An access group, in essence, is a template which defines a combination of access privileges and views. A group can be associated to one or more network users to control their access privileges and views.
When configuring access groups, the “no-security” view is generally recommended over the “iso” view in order to restrict access to security objects.
A set of system-provisioned access groups and system-created communities are available in SR OS. The system-provisioned groups and communities that begin with “cli-” are only used for internal CLI management purposes and are not exposed to external SNMP access.
Additional access parameters must be explicitly configured if the preconfigured access groups and views for SNMPv1 and SNMPv2c do not meet your security requirements.
By default, authentication and encryption parameters are not configured. Authentication parameters which a user must use in order to be validated by the router can be modified. SNMP authentication allows the device to validate the managing node that issued the SNMP message and determine if the message has been tampered with.
User access and authentication privileges must be explicitly configured. In a user configuration, a user is associated with an access group, which is a collection of users who have common access privileges and views (see Access Groups).
Configuration of VPRN-specific logs (with VPRN-specific syslog destinations, SNMP trap, notification groups, and so on) is supported in addition to the global logs configured under config>log. The event streams for VPRN logs contain only events that are associated with the particular VPRN.
Each VPRN service can be configured with a set of SNMP v1/v2c community strings. These communities are mapped to the default "snmp-vprn" and "snmp-vprn-ro" views, which limit SNMP access to objects associated with a specific VPRN. For example, walking the ifTable (IF-MIB) using the community configured for VPRN 5 will return counters and status for VPRN 5.
SNMPv1 and SNMPv2c requests can be validated against per-snmp-community whitelists (src-access-list) of configured source IPv4 and IPv6 addresses. Source IP address lists can be configured and then associated with an SNMP community.
SNMPv1 and SNMPv2c requests that fail the source IP address and community validation checks are discarded and are logged as SNMP event 2003 authenticationFailure (suppressed by default under “event-control”).
SNMPv1 and SNMPv2c do not provide security, authentication, or encryption. Without authentication, a non-authorized user could perform SNMP network management functions and eavesdrop on management information as it passes from system to system. Many SNMPv1 and SNMPv2c implementations are restricted read-only access, which, in turn, reduces the effectiveness of a network monitor in which network control applications cannot be supported.
To implement SNMPv3, an authentication and encryption method must be assigned to a user in order to be validated by the router. SNMP authentication allows the router to validate the managing node that issued the SNMP message and determine if the message was tampered with.
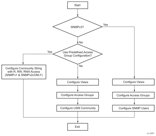
Figure 14 depicts the configuration requirements to implement SNMPv1/SNMPv2c, and SNMPv3.

This section describes SNMP configuration restrictions.