This section provides information to configure route policies using the command line interface.
Route policies allow you to configure routing according to specifically defined policies. You can create policies and entries to allow or deny paths based on various parameters such as destination address, protocol, packet size, and community list.
Policies can be as simple or complex as required. A simple policy can block routes for a specific location or IP address. More complex policies can be configured using numerous policy statement entries containing matching conditions to specify whether to accept or reject the route, control how a series of policies are evaluated, and manipulate the characteristics associated with a route.
Route policies are created in the config>router context. There are no default route policies. Each route policy must be explicitly created and applied. Applying route policies can introduce more efficiency as well as more complexity to routers.
A route policy impacts the flow of routing information or packets within and through the router. A routing policy can be specified to prevent a particular customer’s routes to be placed in the route table which causes those routes to not forward traffic to various destinations and the routes are not advertised by the routing protocol to neighbors.
Route policies can be created to control:
Before a route policy is applied, analyze the policy’s purpose and be aware of the results (and consequences) when packets match the specified criteria and the associated actions and default actions, if specified, are executed. Membership reports can be filtered based on a specific source address.
Each routing protocol has default behaviors for the import and export of routing information. Table 65 shows the default behavior for each routing protocol.
Protocol | Import | Export |
OSPF | Not applicable. All OSPF routes are accepted from OSPF neighbors and cannot be controlled via route policies. |
|
IS-IS | Not applicable. All IS-IS routes are accepted from IS-IS neighbors and can not be controlled via route policies |
|
RIP | By default, all RIP-learned routes are accepted. |
|
BGP | By default, all routes from BGP peers are accepted and passed to the BGP route selection process. |
|
Routing policy statements can consist of as few as one or several entries. The entries specify the matching criteria. A route is compared to the first entry in the policy statement. If it matches, the specified entry action is taken, either accepted or rejected. If the action is to accept or reject the route, that action is taken and the evaluation of the route ends.
If the route does not match the first entry, the route is compared to the next entry (if more than one is configured) in the policy statement. If there is a match with the second entry, the specified action is taken. If the action is to accept or reject the route, that action is taken and the evaluation of the route ends, and so on.
Each route policy statement can have a default-action clause defined. If a default-action is defined for one or more of the configured route policies, then the default actions should be handled in the following ways:
Figure 42 depicts an example of the route policy process.
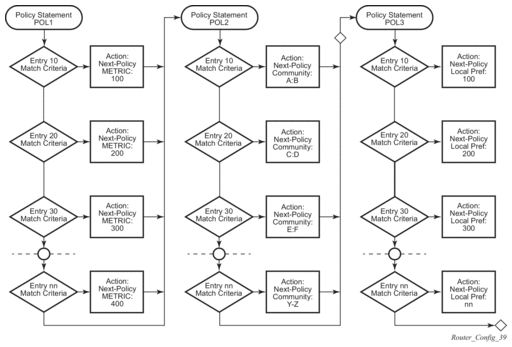
Route policies can also match a given route policy entry and continue to search for other entries within either the same route policy or the next route policy by specifying the next-entry or next-policy option in the entry’s action command. Policies can be constructed to support multiple states to the evaluation and setting of various route attributes.
Figure 43 depicts the next-policy and next-entry route processes.

Note:

Damping initiates controls when routes flap. Route flapping can occur when an advertised route between nodes alternates (flaps) back and forth between two paths due to network problems which cause intermittent route failures. It is necessary to reduce the amount of routing state change updates propagated in order to limit processing requirements. Thus, when a route flaps beyond a configured value (the suppress value), then that route is removed from the routing tables and routing protocols until the value falls below the reuse value.
A route can be suppressed according to the Figure of Merit (FoM) value. The FoM is a value that is added to a route each time it flaps. A new route begins with an FoM value of 0.
Damping is optional. If damping is configured, the following parameter values must be explicitly specified as there are no default values:
When a route's FoM value exceeds the suppress value, then the route is removed from the routing table. The route is considered to be stable when the FoM drops below the reuse value by means of the specified half-life parameter. The route is returned to the routing tables. When routes have higher FoM and half-life values, they are suppressed for longer periods of time. Figure 44 depicts an example of a flapping route, the suppress threshold, the half-life decay (time), and reuse threshold. The peaks represent route flaps, the slopes represent half-life decay.

This section provides information to configure route policies and configuration examples of common tasks. The minimal route policy parameters that need to be configured are:
Following is a sample route policy configuration:
This section describes configuring route policy components.
Use the following CLI syntax to begin a policy statement configuration. In order for a policy statement to be complete an entry must be specified (see Configuring an Entry).
The following error message displays when the you try to modify a policy options command without entering begin first.
The following example displays policy statement configuration command usage. These commands are configured in the config>router context.
There are no default policy statement options. All parameters must be explicitly configured.
To enter the mode to create or edit route policies, you must enter the begin keyword at the config>router>policy-options prompt. Other editing commands include:
The following error message displays when the you try to modify a policy options command without entering begin first.
Specifying a default action is optional. The default action controls those packets not matching any policy statement entries. If no default action is specified for the policy, then the action associated with the protocol to which the routing policy was applied is performed. The default action is applied only to those routes that do not match any policy entries.
A policy statement must include at least one entry (see Configuring an Entry).
To enter the mode to create or edit route policies, you must enter the begin keyword at the config>router>policy-options prompt. Other editing commands include:
The following example displays the default action configuration:
An entry action must be specified. The other parameters in the entry action context are optional. Refer to the Route Policy Command Reference for the commands and syntax.
The following example displays entry parameters and includes the default action parameters which were displayed in the previous section.
The following example displays entry parameters and includes the default action parameters which were displayed in the previous section.
Community lists are composed of a group of destinations which share a common property. Community lists allow you to administer actions on a configured group instead of having to execute identical commands for each member.
The following example displays a community list configuration:
The following considerations apply.
The following example displays a damping configuration:
The following example displays a prefix list configuration:
Join policies are used in Protocol Independent Multicast (PIM) configurations to prevent the transportation of multicast traffic across a network and the dropping of packets at a scope at the edge of the network. PIM Join filters reduce the potential for denial of service (DoS) attacks and PIM state explosion—large numbers of Joins forwarded to each router on the RPT, resulting in memory consumption. Refer to the Importing PIM Join/Register Policies section of the Multicast Routing Guide for more information.
*,G or S,G is the information used to forward unicast or multicast packets.
The following configuration example will not allow join messages for group 229.50.50.208/32 and source 192.168.0.1 but allows other join messages.
Configuring policy-statement
Bootstrap import and export policies are used to control the flow of bootstrap messages to and from the RP.
The following configuration example specifies that no BSR messages received or sent out of interface port 1/1/1.
This section discusses route policy configuration management tasks.
Route policy statements can be edited to modify, add, or delete parameters. To enter the mode to edit route policies, you must enter the begin keyword at the config>router> policy-options prompt. Other editing commands include:
The following example displays a changed configuration:
Use the following CLI syntax to delete a policy statement entry:
The following example displays the commands required to delete a policy statement entry.
Use the following CLI syntax to delete a policy statement:
The following example displays the commands required to delete a policy statement.