Label Distribution Protocol (LDP) is a protocol used to distribute labels in non-traffic-engineered applications. LDP allows routers to establish label switched paths (LSPs) through a network by mapping network-layer routing information directly to data link layer-switched paths.
An LSP is defined by the set of labels from the ingress Label Switching Router (LSR) to the egress LSR. LDP associates a Forwarding Equivalence Class (FEC) with each LSP it creates. A FEC is a collection of common actions associated with a class of packets. When an LSR assigns a label to a FEC, it must let other LSRs in the path know about the label. LDP helps to establish the LSP by providing a set of procedures that LSRs can use to distribute labels.
The FEC associated with an LSP specifies which packets are mapped to that LSP. LSPs are extended through a network as each LSR splices incoming labels for a FEC to the outgoing label assigned to the next hop for the given FEC. The next-hop for a FEC prefix is resolved in the routing table. LDP can only resolve FECs for IGP and static prefixes. LDP does not support resolving FECs of a BGP prefix.
LDP allows an LSR to request a label from a downstream LSR so it can bind the label to a specific FEC. The downstream LSR responds to the request from the upstream LSR by sending the requested label.
LSRs can distribute a FEC label binding in response to an explicit request from another LSR. This is known as Downstream On Demand (DOD) label distribution. LSRs can also distribute label bindings to LSRs that have not explicitly requested them. This is called Downstream Unsolicited (DU).
LDP performs the label distribution only in MPLS environments. The LDP operation begins with a hello discovery process to find LDP peers in the network. LDP peers are two LSRs that use LDP to exchange label/FEC mapping information. An LDP session is created between LDP peers. A single LDP session allows each peer to learn the other's label mappings (LDP is bi-directional) and to exchange label binding information.
LDP signaling works with the MPLS label manager to manage the relationships between labels and the corresponding FEC. For service-based FECs, LDP works in tandem with the Service Manager to identify the virtual leased lines (VLLs) and Virtual Private LAN Services (VPLSs) to signal.
An MPLS label identifies a set of actions that the forwarding plane performs on an incoming packet before discarding it. The FEC is identified through the signaling protocol (in this case, LDP) and allocated a label. The mapping between the label and the FEC is communicated to the forwarding plane. In order for this processing on the packet to occur at high speeds, optimized tables are maintained in the forwarding plane that enable fast access and packet identification.
When an unlabeled packet ingresses the router, classification policies associate it with a FEC. The appropriate label is imposed on the packet, and the packet is forwarded. Other actions that can take place before a packet is forwarded are imposing additional labels, other encapsulations, learning actions, and so on When all actions associated with the packet are completed, the packet is forwarded.
When a labeled packet ingresses the router, the label or stack of labels indicates the set of actions associated with the FEC for that label or label stack. The actions are performed on the packet and then the packet is forwarded.
The LDP implementation provides DOD, DU, ordered control, liberal label retention mode support.
LDP comprises a few processes that handle the protocol PDU transmission, timer-related issues, and protocol state machine. The number of processes is kept to a minimum to simplify the architecture and to allow for scalability. Scheduling within each process prevents starvation of any particular LDP session, while buffering alleviates TCP-related congestion issues.
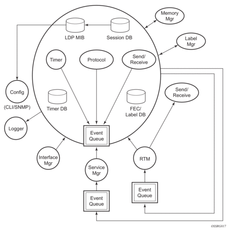
The LDP subsystems and their relationships to other subsystems are illustrated in Figure 58. This illustration shows the interaction of the LDP subsystem with other subsystems, including memory management, label management, service management, SNMP, interface management, and RTM. In addition, debugging capabilities are provided through the logger.
Communication within LDP tasks is typically done by inter-process communication through the event queue, as well as through updates to the various data structures. The primary data structures that LDP maintains are:
The sections below describe how LDP and the other subsystems work to provide services. Figure 58 shows the interrelationships among the subsystems.

LDP does not use any memory until it is instantiated. It pre-allocates some amount of fixed memory so that initial startup actions can be performed. Memory allocation for LDP comes out of a pool reserved for LDP that can grow dynamically as needed. Fragmentation is minimized by allocating memory in larger chunks and managing the memory internally to LDP. When LDP is shut down, it releases all memory allocated to it.
LDP assumes that the label manager is up and running. LDP will abort initialization if the label manager is not running. The label manager is initialized at system boot up; hence, anything that causes it to fail will likely imply that the system is not functional. The router uses a dynamic label range from values 18,432 through 262,143 to allocate all dynamic labels, including RSVP and BGP allocated labels and VC labels.
The router uses a single consistent interface to configure all protocols and services. CLI commands are translated to SNMP requests and are handled through an agent-LDP interface. LDP can be instantiated or deleted through SNMP. Also, LDP targeted sessions can be set up to specific endpoints. Targeted-session parameters are configurable.
LDP uses the logger interface to generate debug information relating to session setup and teardown, LDP events, label exchanges, and packet dumps. Per-session tracing can be performed.
All interaction occurs between LDP and the service manager, since LDP is used primarily to exchange labels for Layer 2 services. In this context, the service manager informs LDP when an LDP session is to be set up or torn down, and when labels are to be exchanged or withdrawn. In turn, LDP informs service manager of relevant LDP events, such as connection setups and failures, timeouts, labels signaled/withdrawn.
LDP activity in the operating system is limited to service-related signaling. Therefore, the configurable parameters are restricted to system-wide parameters, such as hello and keepalive timeouts.
LDP makes sure that the various prerequisites, such as ensuring the system IP interface is operational, the label manager is operational, and there is memory available, are met. It then allocates itself a pool of memory and initializes its databases.
In order for a targeted LDP (T-LDP) session to be established, an adjacency must be created. The LDP extended discovery mechanism requires hello messages to be exchanged between two peers for session establishment. After the adjacency establishment, session setup is attempted.
In the router, the adjacency management is done through the establishment of a Service Distribution Path (SDP) object, which is a service entity in the Nokia service model.
The Nokia service model uses logical entities that interact to provide a service. The service model requires the service provider to create configurations for four main entities:
An SDP is the network-side termination point for a tunnel to a remote router. An SDP defines a local entity that includes the system IP address of the remote routers and a path type. Each SDP comprises:
If the SDP is identified as using LDP signaling, then an LDP extended hello adjacency is attempted.
If another SDP is created to the same remote destination, and if LDP signaling is enabled, no further action is taken, since only one adjacency and one LDP session exists between the pair of nodes.
An SDP is a uni-directional object, so a pair of SDPs pointing at each other must be configured in order for an LDP adjacency to be established. Once an adjacency is established, it is maintained through periodic hello messages.
When the LDP adjacency is established, the session setup follows as per the LDP specification. Initialization and keepalive messages complete the session setup, followed by address messages to exchange all interface IP addresses. Periodic keepalives or other session messages maintain the session liveliness.
Since TCP is back-pressured by the receiver, it is necessary to be able to push that back-pressure all the way into the protocol. Packets that cannot be sent are buffered on the session object and re-attempted as the back-pressure eases.
Label exchange is initiated by the service manager. When an SDP is attached to a service (for example, the service gets a transport tunnel), a message is sent from the service manager to LDP. This causes a label mapping message to be sent. Additionally, when the SDP binding is removed from the service, the VC label is withdrawn. The peer must send a label release to confirm that the label is not in use.
Other reasons for label actions include:
LDP closes all sockets, frees all memory, and shuts down all its tasks when it is deleted, so its memory usage is 0 when it is not running.
The implicit null label option allows an egress LER to receive MPLS packets from the previous hop without the outer LSP label. The user can configure to signal the implicit operation of the previous hop is referred to as penultimate hop popping (PHP). This option is signaled by the egress LER to the previous hop during the FEC signaling by the LDP control protocol.
Enable the use of the implicit null option, for all LDP FECs for which this node is the egress LER, using the following command:
config>router>ldp>implicit-null-label
When the user changes the implicit null configuration option, LDP withdraws all the FECs and re-advertises them using the new label value.
Both inbound and outbound LDP label binding filtering are supported.
Inbound filtering is performed by way of the configuration of an import policy to control the label bindings an LSR accepts from its peers. Label bindings can be filtered based on:
The default import policy is to accept all FECs received from peers.
Outbound filtering is performed by way of the configuration of an export policy. The Global LDP export policy can be used to explicitly originate label bindings for local interfaces. The Global LDP export policy does not filter out or stop propagation of any FEC received from neighbors. Use the LDP peer export prefix policy for this purpose. The system IP address and static FECs cannot be blocked using an export policy.
Export policy enables configuration of a policy to advertise label bindings based on:
The default export policy is to originate label bindings for system address only and to propagate all FECs received from other LDP peers.
Finally, the 'neighbor interface' statement inside a global import policy is not considered by LDP.
The FEC prefix export policy provides a way to control which FEC prefixes received from prefixes received from other LDP and T-LDP peers are re-distributed to this LDP peer.
The user configures the FEC prefix export policy using the following command:
config>router>ldp>session-params>peer>export-prefixes policy-name
By default, all FEC prefixes are exported to this peer.
The FEC prefix import policy provides a mean of controlling which FEC prefixes received from this LDP peer are imported and installed by LDP on this node. If resolved these FEC prefixes are then re-distributed to other LDP and T-LDP peers.
The user configures the FEC prefix export policy using the following command:
config>router>ldp>session-params>peer>import-prefixes policy-name
By default, all FEC prefixes are imported from this peer.
The multiple LDP LSR-ID feature provides the ability to configure and initiate multiple Targeted LDP (T-LDP) sessions on the same system using different LDP LSR-IDs. In the current implementation, all T-LDP sessions must have the LSR-ID match the system interface address. This feature continues to allow the use of the system interface by default, but also any other network interface, including a loopback, address on a per T-LDP session basis. The LDP control plane will not allow more than a single T-LDP session with different local LSR ID values to the same LSR-ID in a remote node.
An SDP of type LDP can use a provisioned targeted session with the local LSR-ID set to any network IP for the T-LDP session to the peer matching the SDP far-end address. If, however, no targeted session has been explicitly pre-provisioned to the far-end node under LDP, then the SDP will auto-establish one but will use the system interface address as the local LSR ID.
An SDP of type RSVP must use an RSVP LSP with the destination address matching the remote node LDP LSR-ID. An SDP of type GRE can only use a T-LDP session with a local LSR-ID set to the system interface.
The multiple LDP LSR-ID feature also provides the ability to use the address of the local LDP interface, or any other network IP interface configured on the system, as the LSR-ID to establish link LDP Hello adjacency and LDP session with directly connected LDP peers. The network interface can be a loopback or not.
Link LDP sessions to all peers discovered over a given LDP interface share the same local LSR-ID. However, LDP sessions on different LDP interfaces can use different network interface addresses as their local LSR-ID.
By default, the link and targeted LDP sessions to a peer use the system interface address as the LSR-ID unless explicitly configured using this feature. The system interface must always be configured on the router or else the LDP protocol will not come up on the node. There is no requirement to include it in any routing protocol.
When an interface other than system is used as the LSR-ID, the transport connection (TCP) for the link or targeted LDP session will also use the address of that interface as the transport address.
This feature implements a new mechanism to suppress the transmission of the Hello messages following the establishment of a Targeted LDP session between two LDP peers. The Hello adjacency of the targeted session does not require periodic transmission of Hello messages as in the case of a link LDP session. In link LDP, one or more peers can be discovered over a given network IP interface and as such, the periodic transmission of Hello messages is required to discover new peers in addition to the periodic Keep-Alive message transmission to maintain the existing LDP sessions. A Targeted LDP session is established to a single peer. Thus, once the Hello Adjacency is established and the LDP session is brought up over a TCP connection, Keep-Alive messages are sufficient to maintain the LDP session.
When this feature is enabled, the targeted Hello adjacency is brought up by advertising the Hold-Time value the user configured in the Hello timeout parameter for the targeted session. The LSR node will then start advertising an exponentially increasing Hold-Time value in the Hello message as soon as the targeted LDP session to the peer is up. Each new incremented Hold-Time value is sent in a number of Hello messages equal to the value of the Hello reduction factor before the next exponential value is advertised. This provides time for the two peers to settle on the new value. When the Hold-Time reaches the maximum value of 0xffff (binary 65535), the two peers will send Hello messages at a frequency of every [(65535-1)/local helloFactor] seconds for the lifetime of the targeted-LDP session (for example, if the local Hello Factor is three (3), then Hello messages will be sent every 21844 seconds).
Both LDP peers must be configured with this feature to bring gradually their advertised Hold-Time up to the maximum value. If one of the LDP peers does not, the frequency of the Hello messages of the targeted Hello adjacency will continue to be governed by the smaller of the two Hold-Time values. This feature complies to draft-pdutta-mpls-tldp-hello-reduce.
BFD tracking of an LDP session associated with a T-LDP adjacency allows for faster detection of the liveliness of the session by registering the peer transport address of a LDP session with a BFD session. The source or destination address of the BFD session is the local or remote transport address of the targeted or link (if peers are directly connected) Hello adjacency which triggered the LDP session.
By enabling BFD for a selected targeted session, the state of that session is tied to the state of the underneath BFD session between the two nodes. The parameters used for the BFD are set with the BFD command under the IP interface which has the source address of the TCP connection.
LDP can only track an LDP peer using the Hello and Keep-Alive timers. If an IGP protocol registered with BFD on an IP interface to track a neighbor, and the BFD session times out, the next-hop for prefixes advertised by the neighbor are no longer resolved. This however does not bring down the link LDP session to the peer since the LDP peer is not directly tracked by BFD.
In order to properly track the link LDP peer, LDP needs to track the Hello adjacency to its peer by registering with BFD.
The user effects Hello adjacency tracking with BFD by enabling BFD on an LDP interface:
config>router>ldp>if-params>if>enable-bfd [ipv4][ipv6]
The parameters used for the BFD session, that is, transmit-interval, receive-interval, and multiplier, are those configured under the IP interface:
config>router>if>bfd
The source or destination address of the BFD session is the local or remote address of link Hello adjacency. When multiple links exist to the same LDP peer, a Hello adjacency is established over each link. However, a single LDP session will exist to the peer and will use a TCP connection over one of the link interfaces. Also, a separate BFD session should be enabled on each LDP interface. If a BFD session times out on a specific link, LDP will immediately bring down the Hello adjacency on that link. In addition, if there are FECs that have their primary NHLFE over this link, LDP triggers the LDP FRR procedures by sending to IOM and line cards the neighbor/next-hop down message. This will result in moving the traffic of the impacted FECs to an LFA next-hop on a different link to the same LDP peer or to an LFA backup next-hop on a different LDP peer depending on the lowest backup cost path selected by the IGP SPF.
As soon as the last Hello adjacency goes down as a result of the BFD timing out, the LDP session goes down and the LDP FRR procedures will be triggered. This will result in moving the traffic to an LFA backup next-hop on a different LDP peer.
RSVP-TE LSP statistics is extended to LDP to provide the following counters:
The counters are available for the egress data path of an LDP FEC at ingress LER and at LSR. Because an ingress LER is also potentially an LSR for an LDP FEC, combined egress data path statistics will be provided whenever applicable.
The router supports the MPLS entropy label (RFC 6790) on LDP LSPs used for IGP and BGP shortcuts. This allows LSR nodes in a network to load-balance labeled packets in a much more granular fashion than allowed by simply hashing on the standard label stack.
The BGP TTL Security Hack (BTSH) was originally designed to protect the BGP infrastructure from CPU utilization-based attacks. It is derived from the fact that the vast majority of ISP eBGP peerings are established between adjacent routers. Since TTL spoofing is considered nearly impossible, a mechanism based on an expected TTL value can provide a simple and reasonably robust defense from infrastructure attacks based on forged BGP packets.
While TTL Security Hack (TSH) is most effective in protecting directly connected peers, it can also provide a lower level of protection to multi-hop sessions. When a multi-hop BGP session is required, the expected TTL value can be set to 255 minus the configured range-of-hops. This approach can provide a qualitatively lower degree of security for BGP (such as a DoS attack could, theoretically, be launched by compromising a box in the path). However, BTSH will catch a vast majority of observed distributed DoS (DDoS) attacks against eBGP.
TSH can be used to protect LDP peering sessions as well. For details, see draft-chen-ldp-ttl-xx.txt, TTL-Based Security Option for LDP Hello Message.
The TSH implementation supports the ability to configure TTL security per BGP/LDP peer and evaluate (in hardware) the incoming TTL value against the configured TTL value. If the incoming TTL value is less than the configured TTL value, the packets are discarded and a log is generated.
ECMP support for LDP performs load balancing for LDP based LSPs by having multiple outgoing next-hops for a given IP prefix on ingress and transit LSRs.
An LSR that has multiple equal cost paths to a given IP prefix can receive an LDP label mapping for this prefix from each of the downstream next-hop peers. As the LDP implementation uses the liberal label retention mode, it retains all the labels for an IP prefix received from multiple next-hop peers.
Without ECMP support for LDP, only one of these next-hop peers will be selected and installed in the forwarding plane. The algorithm used to determine the next-hop peer to be selected involves looking up the route information obtained from the RTM for this prefix and finding the first valid LDP next-hop peer (for example, the first neighbor in the RTM entry from which a label mapping was received). If, for some reason, the outgoing label to the installed next-hop is no longer valid, say the session to the peer is lost or the peer withdraws the label, a new valid LDP next-hop peer will be selected out of the existing next-hop peers and LDP will reprogram the forwarding plane to use the label sent by this peer.
With ECMP support, all the valid LDP next-hop peers, those that sent a label mapping for a given IP prefix, will be installed in the forwarding plane. In both cases, ingress LER and transit LSR, an ingress label will be mapped to the nexthops that are in the RTM and from which a valid mapping label has been received. The forwarding plane will then use an internal hashing algorithm to determine how the traffic will be distributed amongst these multiple next-hops, assigning each “flow” to a particular next-hop.
The hash algorithm at LER and transit LSR are described in the LAG and ECMP Hashing section of the 7450 ESS, 7750 SR, 7950 XRS, and VSR Interface Configuration Guide Interface Guide.
If an LSR is the ingress for a given IP prefix, LDP programs a push operation for the prefix in the forwarding engine. This creates an LSP ID to the Next Hop Label Forwarding Entry (NHLFE) (LTN) mapping and an LDP tunnel entry in the forwarding plane. LDP will also inform the Tunnel Table Manager (TTM) of this tunnel. Both the LTN entry and the tunnel entry will have a NHLFE for the label mapping that the LSR received from each of its next-hop peers.
If the LSR is to behave as a transit for a given IP prefix, LDP will program a swap operation for the prefix in the forwarding engine. This involves creating an Incoming Label Map (ILM) entry in the forwarding plane. The ILM entry will have to map an incoming label to possibly multiple NHLFEs. If an LSR is an egress for a given IP prefix, LDP will program a POP entry in the forwarding engine. This too will result in an ILM entry being created in the forwarding plane but with no NHLFEs.
When unlabeled packets arrive at the ingress LER, the forwarding plane will consult the LTN entry and will use a hashing algorithm to map the packet to one of the NHLFEs (push label) and forward the packet to the corresponding next-hop peer. For labeled packets arriving at a transit or egress LSR, the forwarding plane will consult the ILM entry and either use a hashing algorithm to map it to one of the NHLFEs if they exist (swap label) or simply route the packet if there are no NHLFEs (pop label).
Static FEC swap will not be activated unless there is a matching route in system route table that also matches the user configured static FEC next-hop.
This feature allows LDP to establish Hello adjacency and to resolve unicast and multicast FECs over unnumbered LDP interfaces.
This feature also extends the support of lsp-ping, p2mp-lsp-ping, and ldp-treetrace to test an LDP unicast or multicast FEC which is resolved over an unnumbered LDP interface.
This feature does not introduce a new CLI command for adding an unnumbered interface into LDP. Rather, the fec-originate command is extended to specify the interface name because an unnumbered interface does not have an IP address of its own. The user can, however, specify the interface name for numbered interfaces.
See the CLI section for the changes to the fec-originate command.
Consider the setup shown in Figure 59.

LSR A and LSR B have the following LDP identifiers respectively:
<LSR Id=A> : <label space id=0>
<LSR Id=B> : <label space id=0>
There are two P2P unnumbered interfaces between LSR A and LSR B. These interfaces are identified on each system with their unique local link identifier. In other words, the combination of {Router-ID, Local Link Identifier} uniquely identifies the interface in OSPF or IS-IS throughout the network.
A borrowed IP address is also assigned to the interface to be used as the source address of IP packets which need to be originated from the interface. The borrowed IP address defaults to the system loopback interface address, A and B respectively in this setup. The user can change the borrowed IP interface to any configured IP interface, loopback or not, by applying the following command:
config>router>if>unnumbered [<ip-int-name | ip-address>]
When the unnumbered interface is added into LDP, it will have the following behavior.
Hello adjacency will be brought up using link Hello packet with source IP address set to the interface borrowed IP address and a destination IP address set to 224.0.0.2.
As a consequence of (1), Hello packets with the same source IP address should be accepted when received over parallel unnumbered interfaces from the same peer LSR-ID. The corresponding Hello adjacencies would be associated with a single LDP session.
The transport address for the TCP connection, which is encoded in the Hello packet, will always be set to the LSR-ID of the node regardless if the user enabled the interface option under config>router>ldp>if-params>if>ipv4>transport-address.
The user can configure the local-lsr-id option on the interface and change the value of the LSR-ID to either the local interface or to some other interface name, loopback or not, numbered or not. If the local interface is selected or the provided interface name corresponds to an unnumbered IP interface, the unnumbered interface borrowed IP address will be used as the LSR-ID. In all cases, the transport address for the LDP session will be updated to the new LSR-ID value but the link Hello packets will continue to use the interface borrowed IP address as the source IP address.
The LSR with the highest transport address, that is, LSR-ID in this case, will bootstrap the TCP connection and LDP session.
Source and destination IP addresses of LDP packets are the transport addresses, that is, LDP LSR-IDs of systems A and B in this case.
Source and destination addresses of targeted Hello packet are the LDP LSR-IDs of systems A and B.
The user can configure the local-lsr-id option on the targeted session and change the value of the LSR-ID to either the local interface or to some other interface name, loopback or not, numbered or not. If the local interface is selected or the provided interface name corresponds to an unnumbered IP interface, the unnumbered interface borrowed IP address will be used as the LSR-ID. In all cases, the transport address for the LDP session and the source IP address of targeted Hello message will be updated to the new LSR-ID value.
The LSR with the highest transport address, that is, LSR-ID in this case, will bootstrap the TCP connection and LDP session.
Source and destination IP addresses of LDP messages are the transport addresses, that is, LDP LSR-IDs of systems A and B in this case.
LDP will advertise/withdraw unnumbered interfaces using the Address/Address-Withdraw message. The borrowed IP address of the interface is used.
A FEC can be resolved to an unnumbered interface in the same way as it is resolved to a numbered interface. The outgoing interface and next-hop are looked up in RTM cache. The next-hop consists of the router-id and link identifier of the interface at the peer LSR.
LDP FEC ECMP next-hops over a mix of unnumbered and numbered interfaces is supported.
All LDP FEC types are supported.
The fec-originate command is supported when the next-hop is over an unnumbered interface.
All LDP features are supported except for the following:
LDP over RSVP-TE provides end-to-end tunnels that have two important properties, fast reroute and traffic engineering which are not available in LDP. LDP over RSVP-TE is focused at large networks (over 100 nodes in the network). Simply using end-to-end RSVP-TE tunnels will not scale. While an LER may not have that many tunnels, any transit node will potentially have thousands of LSPs, and if each transit node also has to deal with detours or bypass tunnels, this number can make the LSR overly burdened.
LDP over RSVP-TE allows tunneling of user packets using an LDP LSP inside an RSVP LSP. The main application of this feature is for deployment of MPLS based services, for example, VPRN, VLL, and VPLS services, in large scale networks across multiple IGP areas without requiring full mesh of RSVP LSPs between PE routers.

The network displayed in Figure 60 consists of two metro areas, Area 1 and 2 respectively, and a core area, Area 3. Each area makes use of TE LSPs to provide connectivity between the edge routers. In order to enable services between PE1 and PE2 across the three areas, LSP1, LSP2, and LSP3 are set up using RSVP-TE. There are in fact 6 LSPs required for bidirectional operation but we will refer to each bi-directional LSP with a single name, for example, LSP1. A targeted LDP (T-LDP) session is associated with each of these bidirectional LSP tunnels. That is, a T-LDP adjacency is created between PE1 and ABR1 and is associated with LSP1 at each end. The same is done for the LSP tunnel between ABR1 and ABR2, and finally between ABR2 and PE2. The loopback address of each of these routers is advertised using T-LDP. Similarly, backup bidirectional LDP over RSVP tunnels, LSP1a and LSP2a, are configured by way of ABR3.
This setup effectively creates an end-to-end LDP connectivity which can be used by all PEs to provision services. The RSVP LSPs are used as a transport vehicle to carry the LDP packets from one area to another. Only the user packets are tunneled over the RSVP LSPs. The T-LDP control messages are still sent unlabeled using the IGP shortest path.
In this application, the bi-directional RSVP LSP tunnels are not treated as IP interfaces and are not advertised back into the IGP. A PE must always rely on the IGP to look up the next hop for a service packet. LDP-over-RSVP introduces a new tunnel type, tunnel-in-tunnel, in addition to the existing LDP tunnel and RSVP tunnel types. If multiple tunnels types match the destination PE FEC lookup, LDP will prefer an LDP tunnel over an LDP-over-RSVP tunnel by default.
The design in Figure 60 allows a service provider to build and expand each area independently without requiring a full mesh of RSVP LSPs between PEs across the three areas.
To participate in a VPRN service, the PE1 and PE2 perform the autobind to LDP. The LDP label which represents the target PE loopback address is used below the RSVP LSP label. Therefore a 3 label stack is required.
In order to provide a VLL service, PE1 and PE2 are still required to set up a targeted LDP session directly between them. Again a 3 label stack is required, the RSVP LSP label, followed by the LDP label for the loopback address of the destination PE, and finally the pseudowire label (VC label).
This implementation supports a variation of the application in Figure 60, in which area 1 is an LDP area. In that case, PE1 will push a two label stack while ABR1 will swap the LDP label and push the RSVP label as illustrated in Figure 61. LDP-over-RSVP tunnels can also be used as IGP shortcuts.

The user creates a targeted LDP (T-LDP) session to an ABR or the destination PE. This results in LDP hellos being sent between the two routers. These messages are sent unlabeled over the IGP path. Next, the user enables LDP tunneling on this T-LDP session and optionally specifies a list of LSP names to associate with this T-LDP session. By default, all RSVP LSPs which terminate on the T-LDP peer are candidates for LDP-over-RSVP tunnels. At this point in time, the LDP FECs resolving to RSVP LSPs are added into the Tunnel Table Manager as tunnel-in-tunnel type.
If LDP is running on regular interfaces also, the prefixes LDP learns are going to be distributed over both the T-LDP session as well as regular IGP interfaces. LDP FEC prefixes with a subnet mask lower or equal than 32 will be resolved over RSVP LSPs. The policy controls which prefixes go over the T-LDP session, for example, only /32 prefixes, or a particular prefix range.
LDP-over-RSVP works with both OSPF and ISIS. These protocols include the advertising router when adding an entry to the RTM. LDP-over-RSVP tunnels can be used as shortcuts for BGP next-hop resolution.
When LDP tries to resolve a prefix received over a T-LDP session, it performs a lookup in the Routing Table Manager (RTM). This lookup returns the next hop to the destination PE and the advertising router (ABR or destination PE itself). If the next-hop router advertised the same FEC over link-level LDP, LDP will prefer the LDP tunnel by default unless the user explicitly changed the default preference using the system wide prefer-tunnel-in-tunnel command. If the LDP tunnel becomes unavailable, LDP will select an LDP-over-RSVP tunnel if available.
When searching for an LDP-over-RSVP tunnel, LDP selects the advertising router(s) with best route. If the advertising router matches the T-LDP peer, LDP then performs a second lookup for the advertising router in the Tunnel Table Manager (TTM) which returns the user configured RSVP LSP with the best metric. If there are more than one configured LSP with the best metric, LDP selects the first available LSP.
If all user configured RSVP LSPs are down, no more action is taken. If the user did not configure any LSPs under the T-LDP session, the lookup in TTM will return the first available RSVP LSP which terminates on the advertising router with the lowest metric.
When LDP tries to resolve a prefix received over a T-LDP session, it performs a lookup in the Routing Table Manager (RTM). This lookup returns the next hop to the destination PE and the advertising router (ABR or destination PE itself).
When searching for an LDP-over-RSVP tunnel, LDP selects the advertising router(s) with best route. If the advertising router matches the targeted LDP peer, LDP then performs a second lookup for the advertising router in the Tunnel Table Manager (TTM) which returns the user configured RSVP LSP with the best metric. If there are more than one configured LSP with the best metric, LDP selects the first available LSP.
If all user configured RSVP LSPs are down, then an LDP tunnel will be selected if available.
If the user did not configure any LSPs under the T-LDP session, a lookup in TTM will return the first available RSVP LSP which terminates on the advertising router. If none are available, then an LDP tunnel will be selected if available.
Every failure in the network can be protected against, except for the ingress and egress PEs. All other constructs have protection available. These constructs are LDP-over-RSVP tunnel and ABR.
An RSVP LSP can deal with a failure in two ways:
If an ABR fails, then routing around the ABR requires that a new next-hop LDP-over-RSVP tunnel be found to a backup ABR. If an ABR fails, then the T-LDP adjacency fails. Eventually, the backup ABR becomes the new next hop (after SPF converges), and LDP learns of the new next-hop and can reprogram the new path.
The LDP over RSVP capability set includes the ability to stitch LDP-over-RSVP tunnels at internal (non-ABR) OSPF and IS-IS routers.

In Figure 62, assume that the user wants to use LDP over RSVP between router A and destination “Dest”. The first thing that happens is that either OSPF or IS-IS will perform an SPF calculation resulting in an SPF tree. This tree specifies the lowest possible cost to the destination. In the example shown, the destination “Dest” is reachable at the lowest cost through router X. The SPF tree will have the following path: A>C>E>G>X.
Using this SPF tree, router A will search for the endpoint that is closest (farthest/highest cost from the origin) to “Dest” that is eligible. Assuming that all LSPs in the above diagram are eligible, LSP endpoint G will be selected as it terminates on router G while other LSPs only reach routers C and E, respectively.
IGP and LSP metrics associated with the various LSP are ignores; only tunnel endpoint matters to IGP. The endpoint that terminates closest to “Dest” (highest IGP path cost) will be selected for further selection of the LDP over RSVP tunnels to that endpoint. The explicit path the tunnel takes may not match the IGP path that the SPF computes.
If router A and G have an additional LSP terminating on router G, there would now be two tunnels both terminating on the same router closest to the final destination. For IGP, it does not make any difference on the numbers of LDPs to G, only that there is at least one LSP to G. In this case, the LSP metric will be considered by LDP when deciding which LSP to stitch for the LDP over RSVP connection.
The IGP only passes endpoint information to LDP. LDP looks up the tunnel table for all tunnels to that endpoint and picks up the one with the least tunnel metric. There may be many tunnels with the same least cost. LDP FEC prefixes with a subnet mask lower or equal than 32 will be resolved over RSVP LSPs within an area.
ECMP for LDP over RSVP is supported (also see ECMP Support for LDP). If ECMP applies, all LSP endpoints found over the ECMP IGP path will be installed in the routing table by the IGP for consideration by LDP. IGP costs to each endpoint may differ because IGP selects the farthest endpoint per ECMP path.
LDP will choose the endpoint that is highest cost in the route entry and will do further tunnel selection over those endpoints. If there are multiple endpoints with equal highest cost, then LDP will consider all of them.
Within large ISP networks, services are typically required from any PE to any PE and can traverse multiple domains. Also, within a service, different traffic classes can co-exist, each with specific requirements on latency and jitter.
The class-based forwarding feature enables service providers to control which LSPs, of a set of ECMP tunnel next-hops that resolve an LDP FEC prefix, to forward packets that were classified to specific forwarding classes, as opposed to normal ECMP spraying where packets are sprayed over the whole set of LSPs.
To achieve the behavior described above, the user must first enable the following:
Enabling these options is achieved by using the following commands:
Either one of:
If the user specifies LSP names under the tunneling option, these LSPs are not directly used by LDP when the igp-shortcut option is enabled. With IGP shortcuts, the set of tunnel next-hops is always provided by IGP in RTM. Consequently, the class-based forwarding rules described below do not apply to this set of named LSPs unless they were populated by IGP in RTM as next-hops for a prefix.
The prefer-tunnel-in-tunnel must be disabled for class-based forwarding to apply to LDP prefixes which are the endpoint of the tunnels.
The user must also bind traffic classes to designated LSPs. This is performed using the following commands:
config>router>mpls>lsp>class-forwarding>fc {be | l2 | af | l1 | h2 | ef | h1 | nc}
The user can also designate a given LSP as a Default LSP using the following command:
config>router>mpls>lsp>class-forwarding>default-lsp
These two commands can also be passed in the lsp-template context such that LSPs created from that template will have the assigned Class-Based Forwarding (CBF) configurations.
When an LDP prefix is resolved to a set of ECMP tunnel next hops, the selection process by which the set is returned does not take into account any CBF configuration. As such, even if the user has assigned CBF configurations to one or more LSPs, those may not be selected as part of the set of ECMP tunnel next hops. The assignments of CBF configurations are done on a per-LSP (or LSP template) basis and, as such, are independent one from another. The evaluation of the consistency of the assignments is performed by LDP at the time the FEC is resolved to a set of ECMP tunnel next hops, and the following rules are applied.
Therefore, under normal conditions, LDP prefix packets will be sprayed over a set of ECMP tunnel next-hops by selecting either the LSP to which is assigned the forwarding class of the packets, if one exists, or the Default LSP, if one does not exist. However, the CBF is suspended until LDP downloads a new consistent set of tunnel next-hops for the FEC. For example, if the IOM detects that the LSP to which is assigned a forwarding class is not usable, it will switch the forwarding of packets classified to that forwarding class into the Default LSP, and if the IOM detects that the Default LSP is not usable, then it will revert to regular ECMP spraying across all tunnels in the set of ECMP tunnel next-hops.
In case a user changes (adds, modifies, or deletes) the CBF configuration associated to an LSP which has previously been selected as part of a set of ECMP tunnel next hops, this change will automatically lead to an updated FEC resolution and CBF consistency check and may lead to an update of the forwarding configuration.
This functionality only applies to LSR forwarding LDP FEC prefix packets over a set of MPLS LSPs using IGP shortcuts. It does not apply to LER forwarding of shortcut packets over LDP FEC which is resolved to a set of MPLS LSPs using IGP shortcuts, nor does it apply to LER forwarding of packets of VPRN and Layer-2 services, which use auto-binding to LDP when the LDP FEC is resolved to a set of MPLS LSPs using IGP shortcuts.
An alternative configuration of the Class-Based Forwarding feature is supported within the CLI using the concept of a class forwarding policy. A class forwarding policy enables the mapping of FCs to up to four forwarding sets for the class-based forwarding (CBF) of an LDP FEC over IGP shortcuts.
The following commands can be used to perform the configuration:
config>router>mpls>class-forwarding-policy policy-name
config>router>mpls>lsp>class-forwarding>forwarding-set policy policy-name set set-id
config>router>mpls>lsp-template>class-forwarding>forwarding-set policy policy-name set set-id
A default forwarding set forwards packets of an FC when all LSPs of the forwarding set that the FC maps to become operationally down. The router uses the user-configured default set as the initial default set; otherwise, the lowest numbered set is elected as the default forwarding set in a class forwarding policy. When the last LSP in a default forwarding set goes into an operationally down state, the router designates the next lowest numbered set as the new default forwarding set.
The configuration of CBF parameters is mutually exclusive on a per-LSP basis. Only one of the following CLI commands can be used:
MPLS populates the LSP in TTM. When the router resolves an LDP prefix FEC, the subset of tunnel next-hops is selected from the full ECMP set based on the priority set out below.
Class-based forwarding in LDP-over-RSVP using the forwarding class follows the same rules as in the CBF with direct mapping of FC-to-LSP to select at most one LSP per FC. A maximum of four LSPs, one per forwarding set, can be used by all eight FCs of an LDP FEC with the class-based forwarding CLI.
LDP ECMP uniform failover allows the fast re-distribution by the ingress data path of packets forwarded over an LDP FEC next-hop to other next-hops of the same FEC when the currently used next-hop fails. The switchover is performed within a bounded time, which does not depend on the number of impacted LDP ILMs (LSR role) or service records (ingress LER role). The uniform failover time is only supported for a single LDP interface or LDP next-hop failure event.
This feature complements the coverage provided by the LDP Fast-ReRoute (FRR) feature, which provides a Loop-Free Alternate (LFA) backup next-hop with uniform failover time. Prefixes that have one or more ECMP next-hop protection are not programmed with a LFA back-up next-hop, and vice-versa.
The LDP ECMP uniform failover feature builds on the concept of Protect Group ID (PG-ID) introduced in LDP FRR. LDP assigns a unique PG-ID to all FECs that have their primary Next-Hop Label Forwarding Entry (NHLFE) resolved to the same outgoing interface and next-hop.
When an ILM record (LSR role) or LSPid-to-NHLFE (LTN) record (LER role) is created on the IOM, it has the PG-ID of each ECMP NHLFE the FEC is using.
When a packet is received on this ILM/LTN, the hash routine selects one of the up to 32, or the ECMP value configured on the system, whichever is less, ECMP NHLFEs for the FEC based on a hash of the packet’s header. If the selected NHLFE has its PG-ID in DOWN state, the hash routine re-computes the hash to select a backup NHLFE among the first 16, or the ECMP value configured on the system, whichever is less, NHLFEs of the FEC, excluding the one that is in DOWN state. Packets of the subset of flows that resolved to the failed NHLFE are thus sprayed among a maximum of 16 NHLFEs.
LDP then re-computes the new ECMP set to exclude the failed path and downloads it into the IOM. At that point, the hash routine will update the computation and begin spraying over the updated set of NHLFEs.
LDP sends the DOWN state update of the PG-ID to the IOM when the outgoing interface or a specific LDP next-hop goes down. This can be the result of any of the following events:
In addition, PIP will send an interface down event to the IOM if the interface failure is detected by other means than the LDP control plane or BFD. In that case, all PG-IDs associated with this interface will have their state updated by the IOM.
When tunneling LDP packets over an RSVP LSP, it is the detection of the T-LDP session going down, via BFD or Keep-Alive, which triggers the LDP ECMP uniform failover procedures. If the RSVP LSP alone fails and the latter is not protected by RSVP FRR, the failure event will trigger the re-resolution of the impacted FECs in the slow path.
When a multicast LDP (mLDP) FEC is resolved over ECMP links to the same downstream LDP LSR, the PG-ID DOWN state will cause packets of the FEC resolved to the failed link to be switched to another link using the linear FRR switchover procedures.
The LDP ECMP uniform failover is not supported in the following forwarding contexts:
Finally, the LDP ECMP uniform failover is only supported for a single LDP interface, LDP next-hop, or peer failure event.
LDP Fast Re-Route (FRR) is a feature which allows the user to provide local protection for an LDP FEC by pre-computing and downloading to the IOM or XCM both a primary and a backup NHLFE for this FEC.
The primary NHLFE corresponds to the label of the FEC received from the primary next-hop as per standard LDP resolution of the FEC prefix in RTM. The backup NHLFE corresponds to the label received for the same FEC from a Loop-Free Alternate (LFA) next-hop.
The LFA next-hop pre-computation by IGP is described in RFC 5286 – “Basic Specification for IP Fast Reroute: Loop-Free Alternates”. LDP FRR relies on using the label-FEC binding received from the LFA next-hop to forward traffic for a given prefix as soon as the primary next-hop is not available. This means that a node resumes forwarding LDP packets to a destination prefix without waiting for the routing convergence. The label-FEC binding is received from the loop-free alternate next-hop ahead of time and is stored in the Label Information Base since LDP on the router operates in the liberal retention mode.
This feature requires that IGP performs the Shortest Path First (SPF) computation of an LFA next-hop, in addition to the primary next-hop, for all prefixes used by LDP to resolve FECs. IGP also populates both routes in the Routing Table Manager (RTM).
The user enables Loop-Free Alternate (LFA) computation by SPF under the IS-IS or OSPF routing protocol level:
config>router>isis>loopfree-alternate config>router>ospf>loopfree-alternate.
The above commands instruct the IGP SPF to attempt to pre-compute both a primary next-hop and an LFA next-hop for every learned prefix. When found, the LFA next-hop is populated into the RTM along with the primary next-hop for the prefix.
Next the user enables the use by LDP of the LFA next-hop by configuring the following option:
config>router>ldp>fast-reroute
When this command is enabled, LDP will use both the primary next-hop and LFA next-hop, when available, for resolving the next-hop of an LDP FEC against the corresponding prefix in the RTM. This will result in LDP programming a primary NHLFE and a backup NHLFE into the IOM or XCM for each next-hop of a FEC prefix for the purpose of forwarding packets over the LDP FEC.
Because LDP can detect the loss of a neighbor/next-hop independently, it is possible that it switches to the LFA next-hop while IGP is still using the primary next-hop. In order to avoid this situation, it is recommended to enable IGP-LDP synchronization on the LDP interface:
config>router>if>ldp-sync-timer seconds
The user can instruct IGP to not include all interfaces participating in a specific IS-IS level or OSPF area in the SPF LFA computation. This provides a way of reducing the LFA SPF calculation where it is not needed.
config>router>isis>level>loopfree-alternate-exclude config>router>ospf>area>loopfree-alternate-exclude
If IGP shortcut are also enabled in LFA SPF, the LSPs with destination address in that IS-IS level or OSPF area are also not included in the LFA SPF calculation.
The user can also exclude a specific IP interface from being included in the LFA SPF computation by IS-IS or OSPF:
config>router>isis>interface> loopfree-alternate-exclude config>router>ospf>area>interface> loopfree-alternate-exclude
When an interface is excluded from the LFA SPF in IS-IS, it is excluded in both level 1 and level 2. When the user excludes an interface from the LFA SPF in OSPF, it is excluded in all areas. However, the above OSPF command can only be executed under the area in which the specified interface is primary and once enabled, the interface is excluded in that area and in all other areas where the interface is secondary. If the user attempts to apply it to an area where the interface is secondary, the command will fail.
Finally, the user can apply the same above commands for an OSPF instance within a VPRN service:
config>service>vprn>ospf>area>loopfree-alternate-exclude config>service>vprn>ospf>area>interface>loopfree-alternate-exclude
The LDP FEC resolution when LDP FRR is not enabled operates as follows. When LDP receives a FEC, label binding for a prefix, it will resolve it by checking if the exact prefix, or a longest match prefix when the aggregate-prefix-match option is enabled in LDP, exists in the routing table and is resolved against a next-hop which is an address belonging to the LDP peer which advertised the binding, as identified by its LSR-id. When the next-hop is no longer available, LDP de-activates the FEC and de-programs the NHLFE in the data path. LDP will also immediately withdraw the labels it advertised for this FEC and deletes the ILM in the data path unless the user configured the label-withdrawal-delay option to delay this operation. Traffic that is received while the ILM is still in the data path is dropped. When routing computes and populates the routing table with a new next-hop for the prefix, LDP resolves again the FEC and programs the data path accordingly.
When LDP FRR is enabled and an LFA backup next-hop exists for the FEC prefix in RTM, or for the longest prefix the FEC prefix matches to when aggregate-prefix-match option is enabled in LDP, LDP will resolve the FEC as above but will program the data path with both a primary NHLFE and a backup NHLFE for each next-hop of the FEC.
In order perform a switchover to the backup NHLFE in the fast path, LDP follows the uniform FRR failover procedures which are also supported with RSVP FRR.
When any of the following events occurs, LDP instructs in the fast path the IOM on the line cards to enable the backup NHLFE for each FEC next-hop impacted by this event. The IOM line cards do that by simply flipping a single state bit associated with the failed interface or neighbor/next-hop:
The tunnel-down-dump-time option or the label-withdrawal-delay option, when enabled, does not cause the corresponding timer to be activated for a FEC as long as a backup NHLFE is still available.
Whenever the SPF computation determined that there is more than one primary next-hop for a prefix, it will not program any LFA next-hop in RTM. In this case, the LDP FEC will resolve to the multiple primary next-hops, which provides the required protection.
Also, when the system ECMP value is set to ecmp=1 or to no ecmp, which translates to the same and is the default value, SPF can use the overflow ECMP links as LFA next-hops in these two cases.
When LDP FRR is enabled in LDP and the ldp-shortcut option is enabled in the router level, in transit IPv4 packets and specific CPM generated IPv4 control plane packets with a prefix resolving to the LDP shortcut are protected by the backup LDP NHLFE.
When LDP-over-RSVP is enabled, the RSVP LSP is modeled as an endpoint, that is, the destination node of the LSP, and not as a link in the IGP SPF. Thus, it is not possible for IGP to compute a primary or alternate next-hop for a prefix which FEC path is tunneled over the RSVP LSP. Only LDP is aware of the FEC tunneling but it cannot determine on its own a loop-free backup path when it resolves the FEC to an RSVP LSP.
As a result, LDP does not activate the LFA next-hop it learned from RTM for a FEC prefix when the FEC is resolved to an RSVP LSP. LDP will activate the LFA next-hop as soon as the FEC is resolved to direct primary next-hop.
LDP FEC tunneled over an RSVP LSP due to enabling the LDP-over-RSVP feature will thus not support the LDP FRR procedures and will follow the slow path procedure of prior implementation.
When the user enables the lfa-only option for an RSVP LSP, as described in Loop-Free Alternate Calculation in the Presence of IGP shortcuts, the LSP will not be used by LDP to tunnel an LDP FEC even when IGP shortcut is disabled but LDP-over-RSVP is enabled in IGP.
When an RSVP LSP is used as a shortcut by IGP, it is included by SPF as a P2P link and can also be optionally advertised into the rest of the network by IGP. Thus the SPF is able of using a tunneled next-hop as the primary next-hop for a given prefix. LDP is also able of resolving a FEC to a tunneled next-hop when the IGP shortcut feature is enabled.
When both IGP shortcut and LFA are enabled in IS-IS or OSPF, and LDP FRR is also enabled, then the following additional LDP FRR capabilities are supported:
The LFA SPF is extended to use IGP shortcuts as LFA next-hops as explained in Loop-Free Alternate Calculation in the Presence of IGP shortcuts.
SPF computation in IS-IS and OSPF is enhanced to compute LFA alternate routes for each learned prefix and populate it in RTM.
Figure 63 illustrates a simple network topology with point-to-point (P2P) interfaces and highlights three routes to reach router R5 from router R1.

The primary route is by way of R3. The LFA route by way of R2 has two equal cost paths to reach R5. The path by way of R3 protects against failure of link R1-R3. This route is computed by R1 by checking that the cost for R2 to reach R5 by way of R3 is lower than the cost by way of routes R1 and R3. This condition is referred to as the loop-free criterion. R2 must be loop-free with respect to source node R1.
The path by way of R2 and R4 can be used to protect against the failure of router R3. However, with the link R2-R3 metric set to 5, R2 sees the same cost to forward a packet to R5 by way of R3 and R4. Thus R1 cannot guarantee that enabling the LFA next-hop R2 will protect against R3 node failure. This means that the LFA next-hop R2 provides link-protection only for prefix R5. If the metric of link R2-R3 is changed to 8, then the LFA next-hop R2 provides node protection since a packet to R5 will always go over R4. In other words it is required that R2 becomes loop-free with respect to both the source node R1 and the protected node R3.
Consider the case where the primary next-hop uses a broadcast interface as illustrated in Figure 64

In order for next-hop R2 to be a link-protect LFA for route R5 from R1, it must be loop-free with respect to the R1-R3 link’s Pseudo-Node (PN). However, since R2 has also a link to that PN, its cost to reach R5 by way of the PN or router R4 are the same. Thus R1 cannot guarantee that enabling the LFA next-hop R2 will protect against a failure impacting link R1-PN since this may cause the entire subnet represented by the PN to go down. If the metric of link R2-PN is changed to 8, then R2 next-hop will be an LFA providing link protection.
The following are the detailed rules for this criterion as provided in RFC 5286:
For the case of P2P interface, if SPF finds multiple LFA next-hops for a given primary next-hop, it follows the following selection algorithm:
For the case of a broadcast interface, a node-protect LFA is not necessarily a link protect LFA if the path to the LFA next-hop goes over the same PN as the primary next-hop. Similarly, a link protect LFA may not guarantee link protection if it goes over the same PN as the primary next-hop.
The selection algorithm when SPF finds multiple LFA next-hops for a given primary next-hop is modified as follows:
This algorithm is more flexible than strictly applying Rule 3 above; the link protect rule in the presence of a PN and specified in RFC 5286. A node-protect LFA which does not avoid the PN; does not guarantee link protection, can still be selected as a last resort. The same thing, a link-protect LFA which does not avoid the PN may still be selected as a last resort. Both the computed primary next-hop and LFA next-hop for a given prefix are programmed into RTM.
In order to expand the coverage of the LFA backup protection in a network, RSVP LSP based IGP shortcuts can be placed selectively in parts of the network and be used as an LFA backup next-hop.
When IGP shortcut is enabled in IS-IS or OSPF on a given node, all RSVP LSP originating on this node and with a destination address matching the router-id of any other node in the network are included in the main SPF by default.
In order to limit the time it takes to compute the LFA SPF, the user must explicitly enable the use of an IGP shortcut as LFA backup next-hop using one of a couple of new optional argument for the existing LSP level IGP shortcut command:
config>router>mpls>lsp>igp-shortcut [lfa-protect | lfa-only]
The lfa-protect option allows an LSP to be included in both the main SPF and the LFA SPFs. For a given prefix, the LSP can be used either as a primary next-hop or as an LFA next-hop but not both. If the main SPF computation selected a tunneled primary next-hop for a prefix, the LFA SPF will not select an LFA next-hop for this prefix and the protection of this prefix will rely on the RSVP LSP FRR protection. If the main SPF computation selected a direct primary next-hop, then the LFA SPF will select an LFA next-hop for this prefix but will prefer a direct LFA next-hop over a tunneled LFA next-hop.
The lfa-only option allows an LSP to be included in the LFA SPFs only such that the introduction of IGP shortcuts does not impact the main SPF decision. For a given prefix, the main SPF always selects a direct primary next-hop. The LFA SPF will select a an LFA next-hop for this prefix but will prefer a direct LFA next-hop over a tunneled LFA next-hop.
Thus the selection algorithm when SPF finds multiple LFA next-hops for a given primary next-hop is modified as follows:
When SPF resolves OSPF inter-area prefixes or IS-IS inter-level prefixes, it will compute an LFA backup next-hop to the same exit area/border router as used by the primary next-hop.
An LFA SPF policy allows the user to apply specific criteria, such as admin group and SRLG constraints, to the selection of a LFA backup next-hop for a subset of prefixes that resolve to a specific primary next-hop. See more details in the section titled “Loop-Free Alternate Shortest Path First (LFA SPF) Policies” in the Routing Protocols Guide.
The stitching of an LDP FEC to a BGP labeled route allows the LDP capable PE devices to offer services to PE routers in other areas or domains without the need to support BGP labeled routes.
This feature is used in a large network to provide services across multiple areas or autonomous systems. Figure 65 shows a network with a core area and regional areas.

Specific /32 routes in a regional area are not redistributed into the core area. Therefore, only nodes within a regional area and the ABR nodes in the same area exchange LDP FECs. A PE router, for example, PE21, in a regional area learns the reachability of PE routers in other regional areas by way of RFC 3107 BGP labeled routes redistributed by the remote ABR nodes by way of the core area. The remote ABR then sets the next-hop self on the labeled routes before re-distributing them into the core area. The local ABR for PE2, for example, ABR3 may or may not set next-hop self when it re-distributes these labeled BGP routes from the core area to the local regional area.
When forwarding a service packet to the remote PE, PE21 inserts a VC label, the BGP route label to reach the remote PE, and an LDP label to reach either ABR3, if ABR3 sets next-hop self, or ABR1.
In the same network, an MPLS capable DSLAM also act as PE router for VLL services and will need to establish a PW to a PE in a different regional area by way of router PE21, acting now as an LSR. To achieve that, PE21 is required to perform the following operations:
The user enables the stitching of routes between the LDP and BGP by configuring separately tunnel table route export policies in both protocols and enabling the advertising of RFC 3107 formatted labeled routes for prefixes learned from LDP FECs.
The route export policy in BGP instructs BGP to listen to LDP route entries in the CPM tunnel table. If a /32 LDP FEC prefix matches an entry in the export policy, BGP originates a BGP labeled route, stitches it to the LDP FEC, and re-distributes the BGP labeled route to its iBGP neighbors.
The user adds LDP FEC prefixes with the statement ‘from protocol ldp’ in the configuration of the existing BGP export policy at the global level, the peer-group level, or at the peer level using the commands:
To indicate to BGP to evaluate the entries with the ‘from protocol ldp’ statement in the export policy when applied to a specific BGP neighbor, use commands:
Without this, only core IPv4 routes learned from RTM are advertised as BGP labeled routes to this neighbor. And the stitching of LDP FEC to the BGP labeled route is not performed for this neighbor even if the same prefix was learned from LDP.
The tunnel table route export policy in LDP instructs LDP to listen to BGP route entries in the CPM Tunnel Table. If a /32 BGP labeled route matches a prefix entry in the export policy, LDP originates an LDP FEC for the prefix, stitches it to the BGP labeled route, and re-distributes the LDP FEC its iBGP neighbors.
The user adds BGP labeled route prefixes with the statement ‘from protocol bgp’ in the configuration of a new LDP tunnel table export policy using the command:
config>router>ldp>export-tunnel-table policy-name.
The ‘from protocol’ statement has an effect only when the protocol value is ldp. Policy entries with protocol values of rsvp, bgp, or any value other than ldp are ignored at the time the policy is applied to LDP.
When an LSR receives a FEC-label binding from an LDP neighbor for a given specific FEC1 element, the following procedures are performed.
When an LSR receives a BGP labeled route by way of iBGP for a given specific /32 prefix, the following procedures are performed.
When a packet is received from an LDP neighbor, the LSR swaps the LDP label into a BGP label and pushes the LDP label to reach the BGP neighbor, for example, ABR/ASBR, which advertised the BGP labeled route with itself as the next-hop.
When a packet is received from a BGP neighbor such as an ABR/ASBR, the top label is removed and the BGP label is swapped for the LDP label to reach the next-hop for the prefix.
This feature enables stitching between an LDP FEC and an SR node-SID route for the same IPv4 /32prefix.
The user enables the stitching between an LDP FEC and an SR node-SID route for the same prefix by configuring the export of SR (LDP) tunnels from the CPM Tunnel Table Manager (TTM) into LDP (IGP).
In the LDP-to-SR data path direction, the existing tunnel table route export policy in LDP, which was introduced for LDP-BGP stitching, is enhanced to include support for exporting SR tunnels from the TTM to LDP. The user adds the new statement from protocol isis [instance instance-id] to the LDP tunnel table export policy:
The user can restrict the export to LDP of SR tunnels from a specific prefix list. The user can also restrict the export to a specific IGP instance by optionally specifying the instance ID in the from statement.
The from protocol statement has an effect only when the protocol value is isis or bgp.
Policy entries with any other protocol value are ignored at the time the policy is applied. If the user configures multiple from statements in the same policy or does not include the from statement but adds a default action of accept, then LDP will follow the TTM selection rules as described in the “Segment Routing Tunnel Management” section of the 7450 ESS, 7750 SR, 7950 XRS, and VSR Unicast Routing Protocols Guide to select a tunnel to stitch the LDP ILM to:
When this policy is enabled in LDP, LDP listens to SR tunnel entries in the TTM. Whenever an LDP FEC primary next-hop cannot be resolved using an RTM route and a SR tunnel of type SR-ISIS to the same destination, IPv4 /32 prefix matches an entry in the export policy, LDP programs an LDP ILM and stitches it to the SR node-SID tunnel endpoint. LDP also originates an FEC for the prefix and re-distributes it to its LDP and T-LDP peers. The latter allows an LDP FEC that is tunneled over a RSVP-TE LSP to have its ILM stitched to an SR tunnel endpoint. When a LDP FEC is stitched to a SR tunnel, packets forwarded will benefit from the protection of the LFA/remote LFA backup next-hop of the SR tunnel.
When resolving a FEC, LDP will prefer resolution in RTM over that in TTM when both resolutions are possible. In other words, the swapping of the LDP ILM to a LDP NHLFE is preferred over stitching it to an SR tunnel endpoint.
In the SR-to-LDP data path direction, the SR mapping server provides a global policy for the prefixes corresponding to the LDP FECs the SR needs to stitch to. Refer to the “Segment Routing Mapping Server” section of the 7450 ESS, 7750 SR, 7950 XRS, and VSR Unicast Routing Protocols Guide for more information. Thus, a tunnel table export policy is not required. Instead, the user enables exporting to an IGP instance the LDP tunnels for FEC prefixes advertised by the mapping server using the following command:
When this command is enabled in the segment-routing context of an IGP instance, IGP listens to LDP tunnel entries in the TTM. Whenever a /32 LDP tunnel destination matches a prefix for which IGP received a prefix-SID sub-TLV from a mapping server, it instructs the SR module to program the SR ILM and to stitch it to the LDP tunnel endpoint. The SR ILM can stitch to an LDP FEC resolved over either link LDP or T-LDP. In the latter, the stitching is performed to an LDP-over-RSVP tunnel and only supported when the ldp-over-rsvp option is enabled in IGP. It is not supported when the igp-shortcut option is enabled. When an SR tunnel is stitched to an LDP FEC, packets forwarded will benefit from the FRR protection of the LFA backup next-hop of the LDP FEC.
When resolving a node SID, IGP will prefer resolution of prefix SID received in an IP Reach TLV over a prefix SID received via the mapping server. In other words, the swapping of the SR ILM to a SR NHLFE is preferred over stitching it to a LDP tunnel endpoint. Refer to the “Segment Routing Mapping Server Prefix SID Resolution” section of the 7450 ESS, 7750 SR, 7950 XRS, and VSR Unicast Routing Protocols Guide for more information about prefix SID resolution.
It is recommended to enable the bfd-enable option on the interfaces in both LDP and IGP instance contexts to speed up the failure detection and the activation of the LFA/remote-LFA backup next-hop in either direction. This is particularly true if the injected failure is a remote failure.
This feature is limited to IPv4 /32 prefixes in both LDP and SR.
The stitching in data-plane from the LDP-to-SR direction is based on the LDP module monitoring the TTM for a SR tunnel of a prefix matching an entry in the LDP TTM export policy.

With reference to Figure 66, the following procedure is performed by the boundary router R1 to effect stitching:
| Note: If R1 has already resolved a LDP FEC for prefix Y, it would have had an ILM for it, but this ILM is not be updated to point towards the SR tunnel. This is because LDP resolves in RTM first before going to TTM and thus prefers the LDP tunnel over the SR tunnel. Similarly, if an LDP FEC is received subsequently to programming the stitching, the LDP ILM will be updated to point to the LDP NHLFE because LDP will be able to resolve the LDP FEC in RTM. |
The stitching in data-plane from the SR-to-LDP direction is based on the IGP monitoring the TTM for a LDP tunnel of a prefix matching an entry in the SR TTM export policy.
With reference to Figure 66, the following procedure is performed by the boundary router R1 to effect stitching:
Note:
|
The user enables the use of SR tunnel as a remote LFA backup tunnel next-hop by an LDP FEC via the following CLI command:
As a pre-requisite, the user must enable the stitching of LDP and SR in the LDP-to-SR direction as explained in 5.11.1. That is because the LSR must perform the stitching of the LDP ILM to SR tunnel when the primary LDP next-hop of the FEC fails. Thus, LDP must listen to SR tunnels programmed by the IGP in TTM, but the mapping server feature is not required.
Assume the backup-sr-tunnel option is enabled in LDP and the {loopfree-alternate remote-lfa} option is enabled in the IGP instance, and that LDP was able to resolve the primary next-hop of the LDP FEC in RTM. If the IGP LFA SPF does not find a regular LFA backup next-hop for a prefix of an LDP FEC, it will run the remote LFA algorithm. If IGP finds a remote LFA tunnel next-hop, LDP programs the primary next-hop of the FEC using an LDP NHLFE and programs the LFA backup next-hop using an LDP NHLFE pointing to the SR tunnel endpoint.
| Note: The LDP packet is not “tunneled” over the SR tunnel. The LDP label is actually stitched to the segment routing label stack. LDP points both the LDP ILM and the LTN to the backup LDP NHLFE which itself uses the SR tunnel endpoint. |
The behavior of the feature is similar to the LDP-to-SR stitching feature described in the 5.11LDP-SR Stitching for IPv4 prefixes (IS-IS) section, except the behavior is augmented to allow the stitching of an LDP ILM/LTN to an SR tunnel also when the primary LDP next-hop of the FEC fails.
The following is the behavior of this feature:
| Note: If, for some reason, the failure impacted only the LDP tunnel primary next-hop but not the SR tunnel primary next-hop, the LDP backup NHLFE will effectively point to the primary next-hop of the SR tunnel and traffic of the LDP ILM/LTN will follow this path instead of the remote LFA next-hop of the SR tunnel until the latter is activated. |
This feature enables the automatic creation of a targeted Hello adjacency and LDP session to a discovered peer.
The user first creates a targeted LDP session peer parameter template:
config>router>ldp>targ-session>peer-template template-name
Inside the template the user configures the common T-LDP session parameters or options shared by all peers using this template. These are the following:
bfd-enable, hello, hello-reduction, keepalive, local-lsr-id, and tunneling.
The tunneling option does not support adding explicit RSVP LSP names. LDP will select RSVP LSP for an endpoint in LDP-over-RSVP directly from the Tunnel Table Manager (TTM).
Then the user references the peer prefix list which is defined inside a policy statement defined in the global policy manager.
config>router>ldp>targ-session>peer-template-map peer-template template-name policy peer-prefix-policy
Each application of a targeted session template to a given prefix in the prefix list will result in the establishment of a targeted Hello adjacency to an LDP peer using the template parameters as long as the prefix corresponds to a router-id for a node in the TE database. The targeted Hello adjacency will either trigger a new LDP session or will be associated with an existing LDP session to that peer.
Up to five (5) peer prefix policies can be associated with a single peer template at all times. Also, the user can associate multiple templates with the same or different peer prefix policies. Thus multiple templates can match with a given peer prefix. In all cases, the targeted session parameters applied to a given peer prefix are taken from the first created template by the user. This provides a more deterministic behavior regardless of the order in which the templates are associated with the prefix policies.
Each time the user executes the above command, with the same or different prefix policy associations, or the user changes a prefix policy associated with a targeted peer template, the system re-evaluates the prefix policy. The outcome of the re-evaluation will tell LDP if an existing targeted Hello adjacency needs to be torn down or if an existing targeted Hello adjacency needs to have its parameters updated on the fly.
If a /32 prefix is added to (removed from) or if a prefix range is expanded (shrunk) in a prefix list associated with a targeted peer template, the same prefix policy re-evaluation described above is performed.
The template comes up in the no shutdown state and as such it takes effect immediately. Once a template is in use, the user can change any of the parameters on the fly without shutting down the template. In this case, all targeted Hello adjacencies are.
Whether the prefix list contains one or more specific /32 addresses or a range of addresses, an external trigger is required to indicate to LDP to instantiate a targeted Hello adjacency to a node which address matches an entry in the prefix list. The objective of the feature is to provide an automatic creation of a T-LDP session to the same destination as an auto-created RSVP LSP to achieve automatic tunneling of LDP-over-RSVP. The external trigger is when the router with the matching address appears in the Traffic Engineering database. In the latter case, an external module monitoring the TE database for the peer prefixes provides the trigger to LDP. As a result of this, the user must enable the traffic-engineering option in ISIS or OSPF.
Each mapping of a targeted session peer parameter template to a policy prefix which exists in the TE database will result in LDP establishing a targeted Hello adjacency to this peer address using the targeted session parameters configured in the template. This Hello adjacency will then either get associated with an LDP session to the peer if one exists or it will trigger the establishment of a new targeted LDP session to the peer.
The SR OS supports multiple ways of establishing a targeted Hello adjacency to a peer LSR:
Since the above triggering events can occur simultaneously or in any arbitrary order, the LDP code implements a priority handling mechanism in order to decide which event overrides the active targeted session parameters. The overriding trigger will become the owner of the targeted adjacency to a given peer and will be shown in show router ldp targ-peer.
Table 40 summarizes the triggering events and the associated priority.
Triggering Event | Automatic Creation of Targeted Hello Adjacency | Active Targeted Adjacency Parameter Override Priority |
Manual configuration of peer parameters (creator=manual) | Yes | 1 |
Mapping of targeted session template to prefix policy (creator=template) | Yes | 2 |
Manual configuration of SDP with signaling tldp option enabled (creator=service manager) | Yes | 3 |
PW template binding in BGP-AD VPLS (creator=service manager) | Yes | 3 |
PW template binding in FEC 129 VLL (creator=service manager) | Yes | 3 |
LDP-over-RSVP as a BGP/IGP/LDP/Static shortcut | No | N/A |
LDP-over-RSVP in VPRN auto-bind | No | N/A |
LDP-over-RSVP in BGP Label Route resolution | No | N/A |
Any parameter value change to an active targeted Hello adjacency caused by any of the above triggering events is performed by having LDP immediately send a Hello message with the new parameters to the peer without waiting for the next scheduled time for the Hello message. This allows the peer to adjust its local state machine immediately and maintains both the Hello adjacency and the LDP session in UP state. The only exceptions are the following:
Finally, the value of any LDP parameter which is specific to the LDP/TCP session to a peer is inherited from the config>router>ldp>session-params>peer context. This includes MD5 authentication, LDP prefix per-peer policies, label distribution mode (DU or DOD), and so on.
The P2MP LDP LSP setup is initiated by each leaf node of multicast tree. A leaf PE node learns to initiate a multicast tree setup from client application and sends a label map upstream towards the root node of the multicast tree. On propagation of label map, intermediate nodes that are common on path for multiple leaf nodes become branch nodes of the tree.
Figure 67 illustrates wholesale video distribution over P2MP LDP LSP. Static IGMP entries on edge are bound to P2MP LDP LSP tunnel-interface for multicast video traffic distribution.

A node running LDP also supports P2MP LSP setup using LDP. By default, it would advertise the capability to a peer node using P2MP capability TLV in LDP initialization message.
This configuration option per interface is provided to restrict/allow the use of interface in LDP multicast traffic forwarding towards a downstream node. Interface configuration option does not restrict/allow exchange of P2MP FEC by way of established session to the peer on an interface, but it would only restrict/allow use of next-hops over the interface.
Only a single generic identifier range is defined for signaling multipoint tree for all client applications. Implementation on the 7750 SR or 7950 XRS reserves the range (1..8292) of generic LSP P2MP-ID on root node for static P2MP LSP.
When a transit or leaf node detects that the upstream node towards the root node of multicast tree has changed, it follows graceful procedure that allows make-before-break transition to the new upstream node. Make-before-break support is optional. If the new upstream node does not support MBB procedures then the downstream node waits for the configured timer before switching over to the new upstream node.
If multiple ECMP paths exist between two adjacent nodes on the then the upstream node of the multicast receiver programs all entries in forwarding plane. Only one entry is active based on ECMP hashing algorithm.
This feature allows multicast services to use segmented protocols and span them over multiple autonomous systems (ASs), like in unicast services. As IP VPN or GRT services span multiple IGP areas or multiple ASs, either due to a network designed to deal with scale or as result of commercial acquisitions, operators may require inter-AS VPN (unicast) connectivity. For example, an inter-AS VPN can break the IGP, MPLS, and BGP protocols into access segments and core segments, allowing higher scaling of protocols by segmenting them into their own islands. SR OS allows for similar provision of multicast services and for spanning these services over multiple IGP areas or multiple ASs.
mLDP supports non-segmented mLDP trees for inter-AS solutions, applicable for multicast services in the GRT (Global Routing Table) where they need to traverse mLDP point-to-multipoint tunnels as well as NG-MVPN services.
mLDP can be used to transport multicast in GRT. For mLDP LSPs to be generated, a multicast request from the leaf node is required to force mLDP to generate a downstream unsolicited (DU) FEC toward the root to build the P2MP LSPs.
For inter-AS solutions, the root might not be in the leaf’s RTM or, if it is present, it is installed using BGP with ASBRs acting as the leaf’s local AS root. Therefore, the leaf’s local AS intermediate routers might not know the path to the root.
Control protocols used for constructing P2MP LSPs contain a field that identifies the address of a root node. Intermediate nodes are expected to be able to look up that address in their routing tables; however, this is not possible if the route to the root node is a BGP route and the intermediate nodes are part of a BGP-free core (for example, if they use IGP).
To enable an mLDP LSP to be constructed through a BGP-free segment, the root node address is temporarily replaced by an address that is known to the intermediate nodes and is on the path to the true root node. For example, Figure 68 shows the procedure when the PE-2 (leaf) receives the route for root through ASBR3. This route resembles the root next-hop ASBR-3. The leaf, in this case, generates an LDP FEC which has an opaque value, and has the root address set as ASBR-3. This opaque value has additional information needed to reach the root from ASBR-3. As a result, the SR core AS3 only needs to be able to resolve the local AS ASBR-3 for the LDP FEC. The ASBR-3 uses the LDP FEC opaque value to find the path to the root.

Because non-segmented d-mLDP requires end-to-end mLDP signaling, the ASBRs support both mLDP and BGP signaling between them.
For inter-AS networks where the leaf node does not have the root in the RTM or where the leaf node has the root in the RTM using BGP, and the leaf’s local AS intermediate nodes do not have the root in their RTM because they are not BGP-enabled, RFC 6512 defines a recursive opaque value and procedure for LDP to build an LSP through multiple ASs.
For mLDP to be able to signal through a multiple-AS network where the intermediate nodes do not have a routing path to the root, a recursive opaque value is needed. The LDP FEC root resolves the local ASBR, and the recursive opaque value contains the P2MP FEC element, encoded as specified in RFC 6513, with a type field, a length field, and a value field of its own.
RFC 6826 section 3 defines the Transit IPv4 opaque for P2MP LDP FEC, where the leaf in the local AS wants to establish an LSP to the root for P2MP LSP. Figure 69 shows this FEC representation.

Figure 70 shows an inter-AS FEC with recursive opaque based on RFC 6512.

As shown in Figure 70, the root “100.0.0.21” is an ASBR and the opaque value contains the original mLDP FEC. As such, in the leaf’s AS where the actual root “100.0.0.14” is not known, the LDP FEC can be routed using the local root of ASBR. When the FEC arrives at an ASBR that co-locates in the same AS as the actual root, an LDP FEC with transit IPv4 opaque is generated. The end-to-end picture for inter-AS mLDP for non-VPN multicast is shown in Figure 71.

As shown in Figure 71, the leaf is in AS3s where the AS3 intermediate nodes do not have the ROOT-1 in their RTM. The leaf has the S1 installed in the RTM via BGP. All ASBRs are acting as next-hop-self in the BGP domain. The leaf resolving the S1 via BGP will generate an mLDP FEC with recursive opaque, represented as:
Leaf FEC: <Root=ASBR-3, opaque-value=<Root=Root-1, <opaque-value = S1,G1>>>
This FEC will be routed through the AS3 Core to ASBR-3.
| Note: AS3 intermediate nodes do not have ROOT-1 in their RTM; that is, are not BGP-capable. |
At ASBR-3 the FEC will be changed to:
ASBR-3 FEC: <Root=ASBR-1, opaque-value=<Root=Root-1, <opaque-value = S1,G1>>>
This FEC will be routed from ASBR-3 to ASBR-1. ASBR-1 is co-located in the same AS as ROOT-1. Therefore, the ASBR-1 does not need a FEC with a recursive opaque value.
ASBR-1 FEC: <Root=Root-1, <opaque-value =S1,G1>>
This process allows all multicast services to work over inter-AS networks. All d-mLDP opaque types can be used in a FEC with a recursive opaque value.
A recursive FEC is built using the Recursive Opaque Value and VPN-Recursive Opaque Value types (opaque values 7 and 8 respectively). All SR non-recursive opaque values can be recursively embedded into a recursive opaque.
Table 41 displays all supported opaque values in SR OS.
Opaque Type | Opaque Name | RFC | SR OS Use | FEC Representation |
1 | Generic LSP Identifier | RFC 6388 | VPRN Local AS | <Root, Opaque<P2MPID>> |
3 | Transit IPv4 Source TLV Type | RFC 6826 | IPv4 multicast over mLDP in GRT | <Root, Opaque<SourceIPv4, GroupIPv4>> |
4 | Transit IPv6 Source TLV Type | RFC 6826 | IPv6 multicast over mLDP in GRT | <Root, Opaque<SourceIPv6, GroupIPv6>> |
7 | Recursive Opaque Value | RFC 6512 | Inter-AS IPv4 multicast over mLDP in GRT | <ASBR, Opaque<Root, Opaque<SourceIPv4, GroupIPv4>>> |
Inter-AS IPv6 multicast over mLDP in GRT | <ASBR, Opaque<Root, Opaque<SourceIPv6, GroupIPv6>>> | |||
Inter-AS Option C MVPN over mLDP | <ASBR, Opaque<Root, Opaque<P2MPID>>> | |||
8 | VPN-Recursive Opaque Value | RFC 6512 | Inter-AS Option B MVPN over mLDP | <ASBR, Opaque <RD, Root, P2MPID>> |
250 | Transit VPNv4 Source TLV Type | RFC 7246 | In-band signaling for VPRN | <Root, Opaque<SourceIPv4 or RPA, GroupIPv4, RD>> |
251 | Transit VPNv6 Source TLV Type | RFC 7246 | In-band signaling for VPRN | <Root, Opaque<SourceIPv6 or RPA, GroupIPv6, RD>> |
Not all leaf nodes can support label route or recursive opaque, so recursive opaque functionality can be transferred from the leaf to the ASBR, as shown in Figure 72.

In Figure 72, the root advertises its unicast routes to ASBR-3 using IGP, and the ASBR-3 advertises these routes to ASBR-1 using label-BGP. ASBR-1 can redistribute these routes to IGP with next-hop ASBR-1. The leaf will resolve the actual root 100.0.0.14 using IGP and will create a type 1 opaque value <Root 100.0.0.14, Opaque <8193>> to ASBR-1. In addition, all P routers in AS 2 will know how to resolve the actual root because of BGP-to-IGP redistribution within AS 2.
ASBR-1 will attempt to resolve the 100.0.0.14 actual route via BGP, and will create a recursive type 7 opaque value <Root 100.0.0.2, Opaque <100.0.0.14, 8193>>.
For inter-AS or intra-AS MVPN, the root PE (the PE on which the source resides) loopback IP address is usually not advertised into each AS or area. As such, the P routers in the ASs or areas that the root PE is not part of are not able to resolve the root PE loopback IP address. To resolve this issue, the leaf PE, which has visibility of the root PE loopback IP address using BGP, creates a recursive opaque with an outer root address of the local ASBR or ABR and an inner recursive opaque of the actual root PE.
Some non-Nokia routers do not support recursive opaque FEC when the root node loopback IP address is resolved using iBGP or eBGP. These routers will accept and generate a basic opaque type. In such cases, there should not be any P routers between a leaf PE and ASBR or ABR, or any P routers between ASBR or ABR and the upstream ASBR or ABR. Figure 73 shows an example of this situation.

In Figure 73, the leaf HL1 is directly attached to ABR HL2, and ABR HL2 is directly attached to ABR HL3. In this case, it is possible to generate a non-recursive opaque simply because there is no P router that cannot resolve the root PE loopback IP address in between any of the elements. All elements are BGP-speaking and have received the root PE loopback IP address via iBGP or eBGP.
In addition, SR OS does not generate a recursive FEC. The global generate-basic-fec-only command disables recursive opaque FEC generation when the provider desires basic opaque FEC generation on the node. In Figure 73, the basic non-recursive FEC is generated even if the root node HL6 is resolved via BGP (iBGP or eBGP).
Currently, when the root node HL6 systemIP is resolved via BGP, a recursive FEC is generated by the leaf node HL1:
HL1 FEC = <HL2, <HL6, OPAQUE>>
When the generate-basic-fec-only command is enabled on the leaf node or any ABR, they will generate a basic non-recursive FEC:
HL1 FEC = <HL6, OPAQUE>
When this FEC arrives at HL2, if the generate-basic-fec-only command is enabled then HL2 will generate the following FEC:
HL2 FEC = <HL6, OPAQUE>
If there are any P routers between the leaf node and an ASBR or ABR, or any P routers between ASBRs or ABRs that do not have the root node (HL6) in their RTM, then this type 1 opaque FEC will not be resolved and forwarded upstream, and the solution will fail.
| Note: The generate-basic-fec-only command is only available for intra-AS solutions and ABR with iBGP. It is not supported for inter-AS solutions and ASBR with eBGP |
When generate-basic-fec-only is enabled on a leaf node, LDP generates a basic opaque type 1 FEC.
When generate-basic-fec-only is enabled on the ABR, LDP will accept a lower FEC of basic opaque type 1 and generate a basic opaque type 1 upper FEC. LDP then stitches the lower and upper FECs together to create a cross connect.
When generate-basic-fec-only is enabled and the ABR receives a lower FEC of:
ABR uses iBGP and peers between systemIP or loopback IP addresses, as shown in Figure 74.

The generate-basic-fec-only command is supported on leaf PE and ABR nodes. The generate-basic-fec-only command only interoperates with intra-AS as option C, or opaque type 7 with inner opaque type 1. No other opaque type is supported.
Table 42 describes the behavior of different opaque types when the generate-basic-fec-only command is enabled or disabled.
FEC Opaque Type | generate-basic-fec-only Enabled |
1 | Generate type 1 basic opaque when FEC is resolved using BGP route |
3 | Same behavior as when generate-basic-fec-only is disabled |
4 | Same behavior as when generate-basic-fec-only is disabled |
7 with inner type 1 | Generate type 1 basic opaque |
7 with inner type 3 or 4 | Same behavior as when generate-basic-fec-only is disabled |
8 with inner type 1 | Same behavior as when generate-basic-fec-only is disabled |
In the inter-AS case, the ASBRs use eBGP as shown in Figure 75.
The two ASBRs become peers via local interface. The generate-basic-fec-only command can be used on the LEAF or the ASBR to force SR OS to generate a basic opaque FEC when the actual ROOT is resolved via BGP. The opaque type behavior is on par with the intra-AS scenario as shown in Figure 74.

The generate-basic-fec-only command is supported on LEAF PE and ASBR nodes in case of inter-AS.The generate-basic-fec-only command only interoperates with inter-AS as option C and opaque type 7 with inner opaque type 1.
For mLDP, MoFRR is supported with the IGP domain; for example, ASBRs that are not directly connected. MoFRR is not supported between directly connected ASBRs, such as ASBRs that are using eBGP without IGP.

Non-segmented mLDP functions with ASBRs directly connected or connected via an IGP domain, as shown in Figure 76.
LSPs are unidirectional tunnels. When an LSP ping is sent, the echo request is transmitted via the tunnel and the echo response is transmitted via the vanilla IP to the source. Similarly, for a p2mp-lsp-ping, on the root, the echo request is transmitted via the mLDP P2MP tunnel to all leafs and the leafs use vanilla IP to respond to the root.
The echo request for mLDP is generated carrying a root Target FEC Stack TLV, which is used to identify the multicast LDP LSP under test at the leaf. The Target FEC Stack TLV must carry an mLDP P2MP FEC Stack Sub-TLV from RFC 6388 or RFC 6512.

The same concept applies to inter-AS and non-segmented mLDP. The leafs in the remote AS should be able to resolve the root via GRT routing. This is possible for inter-AS Option C where the root is usually in the leaf RTM, which is a next-hop ASBR.
For inter-AS Option B where the root is not present in the leaf RTM, the echo reply cannot be forwarded via the GRT to the root. To solve this problem, for inter-AS Option B, the SR OS uses VPRN unicast routing to transmit the echo reply from the leaf to the root via VPRN.

As shown in Figure 78, the echo request for VPN recursive FEC is generated from the root node by executing the p2mp-lsp-ping with the vpn-recursive-fec option. When the echo request reaches the leaf, the leaf uses the sub-TLV within the echo request to identify the corresponding VPN via the FEC which includes the RD, the root, and the P2MP-ID.
After identifying the VPRN, the echo response is sent back via the VPRN and unicast routes. There should be a unicast route (for example, root 100.0.0.14, as shown in Figure 78) present in the leaf VPRN to allow the unicast routing of the echo reply back to the root via VPRN. To distribute this root from the root VPRN to all VPRN leafs, a loopback interface should be configured in the root VPRN and distributed to all leafs via MP-BGP unicast routes.
Notes:
OAM Command (for mLDP) | Leaf and Root in Same AS | Leaf and Root in Different AS (Option B) | Leaf and Root in Different AS (Option C) |
p2mp-lsp-ping ldp | ✓ | X | ✓ |
p2mp-lsp-ping ldp-ssm | ✓ | X | ✓ |
p2mp-lsp-ping ldp vpn-recursive-fec | ✓ | ✓ | ✓ |
p2mp-lsp-trace | X | X | X |
In Figure 79, the leaf discovers the ROOT-1 from all three ASBRs (ASBR-3, ASBR-4 and ASBR-5).

The leaf chooses which ASBR will be used for the multicast stream using the following process.
When there are several candidate upstream LSRs, the LSR must select one upstream LSR. The algorithm used for the LSR selection is a local matter. If the LSR selection is done over a LAN interface and the Section 6 procedures are applied, the procedure described in ECMP Hash Algorithm should be applied to ensure that the same upstream LSR is elected among a set of candidate receivers on that LAN.
The ECMP hash algorithm ensures that there is a single forwarder over the LAN for a particular LSP.
The ECMP hash algorithm requires the opaque value of the FEC (see Table 41) and is based on RFC 6388 section 2.4.1.1.
When creating a static mLDP tunnel, the user must configure the P2MP tunnel ID.
This p2mp-id can coincide with a dynamic mLDP p2mp-id (the dynamic mLDP is created by the PIM automatically without manual configuration required). If the node has a static mLDP and dynamic mLDP with same label and p2mp-id, there will be collisions and OAM errors.
Do not use a static mLDP and dynamic mLDP on same node. If it is necessary to do so, ensure that the p2mp-id is not the same between the two tunnel types.
Static mLDP FECs originate at the leaf node. If the FEC is resolved using BGP, it will not be forwarded downstream. A static mLDP FEC will only be created and forwarded if it is resolved using IGP. For optimized Option C, the static mLDP can originate at the leaf node because the root is exported from BGP to IGP at the ASBR; therefore the leaf node resolves the root using IGP.
In the optimized Option C scenario, it is possible to have a static mLDP FEC originate from a leaf node as follows:
static-mLDP <Root: ROOT-1, Opaque: <p2mp-id-1>>
A dynamic mLDP FEC can also originate from a separate leaf node with the same FEC:
dynamic-mLDP <Root: ROOT-1, Opaque: <p2mp-id-1>>
In this case, the tree and the up-FEC will merge the static mLDP and dynamic mLDP traffic at the ASBR. The user must ensure that the static mLDP p2mp-id is not used by any dynamic mLDP LSPs on the path to the root.
Figure 80 illustrates the scenario where one leaf (LEAF-1) is using dynamic mLDP for NG-MVPN and a separate leaf (LEAF-2) is using static mLDP for a tunnel interface.

In Figure 80, both FECs generated by LEAF-1 and LEAF-2 are identical, and the ASBR-3 will merge the FECs into a single upper FEC. Any traffic arriving from ROOT-1 to ASBR-3 over VPRN-1 will be forked to LEAF-1 and LEAF-2, even if the tunnels were signaled for different services.
ASBR MoFRR in the inter-AS environment allows the leaf PE to signal a primary path to the remote root through the first ASBR and a backup path through the second ASBR, so that there is an active LSP signaled from the leaf node to the first local root (ASBR-1 in Figure 81) and a backup LSP signaled from the leaf node to the second local root (ASBR-2 in Figure 81) through the best IGP path in the AS.
Using Figure 81 as an example, ASBR-1 and ASBR-2 are local roots for the leaf node, and ASBR-3 and ASBR-4 are local roots for ASBR-1 or ASBR-2. The actual root node (ROOT-1) is also a local root for ASBR-3 and ASBR-4.

In Figure 81, ASBR-2 is a disjointed ASBR; with the AS spanning from the leaf to the local root, which is the ASBR selected in the AS, the traditional IGP MoFRR is used. ASBR MoFRR is used from the leaf node to the local root, and IGP MoFRR is used for any P router that connects the leaf node to the local root.
The local leaf can be the actual leaf node that is connected to the host, or an ASBR node that acts as the local leaf for the LSP in that AS, as illustrated in Figure 82.

Two types of MoFRR can exist in a unique AS:


The mcast-upstream-frr and mcast-upstream-asbr-frr commands can be configured together on the local leaf of each AS to create a high-resilience MoFRR solution. When both commands are enabled, the local leaf will set up ASBR MoFRR first and set up a primary LSP to one ASBR (ASBR-1 in Figure 85) and a backup LSP to another ASBR (ASBR-2 in Figure 85). In addition, the local leaf will protect each LSP using IGP MoFRR through the P routers in that AS.

| Note: Enabling both the mcast-upstream-frr and mcast-upstream-asbr-frr commands can cause extra multicast traffic to be created. Ensure that the network is designed and the appropriate commands are enabled to meet network resiliency needs. |
At each AS, either command can be configured; for example, in Figure 85, the leaf is configured with mcast-upstream-asbr-frr enabled and will set up a primary LSP to ASBR-1 and a backup LSP to ASBR-2. ASBR-1 and ASBR-2 are configured with mcast-upstream-frr enabled, and will both perform IGP MoFRR to ASBR-3 only. ASBR-2 can select ASBR-3 or ASBR-4 as its local root for IGP MoFRR; in this example, ASBR-2 has selected ASBR-3 as its local root.
There are no ASBRs in the root AS (AS-1), so IGP MoFRR will be performed if mcast-upstream-frr is enabled on ASBR-3.
The mcast-upstream-frr and mcast-upstream-asbr-frr commands work separately depending on the desired behavior. If there is more than one local root, then mcast-upstream-asbr-frr can provide extra resiliency between the local ASBRs, and mcast-upstream-frr can provide extra redundancy between the local leaf and the local root by creating a disjointed LSP for each ASBR.
If the mcast-upstream-asbr-frr command is disabled and mcast-upstream-frr is enabled, and there is more than one local root, only a single local root will be selected and IGP MoFRR can provide local AS resiliency.
In the actual root AS, only the mcast-upstream-frr command needs to be configured.
With inter-AS MoFRR at the leaf, the leaf will select a primary ASBR and a backup ASBR. These ASBRs are disjointed ASBRs.
The primary and backup LSPs will be set up using the primary and backup ASBRs, as illustrated in Figure 86.

| Note: Using Figure 86 as a reference, ensure that the paths to ASBR-1 and ASBR-2 are disjointed from the leaf. MLDP does not support TE and cannot create two disjointed LSPs from the leaf to ASBR-1 and ASBR-2. The operator and IGP architect must define the disjointed paths. |
Each LSP at the ASBR will create its own primary and backup LSPs.
As shown in Figure 87, the primary LSP from the leaf to ASBR-1 will generate a primary LSP to ASBR-3 (P-P) and a backup LSP to ASBR-4 (P-B). The backup LSP from the leaf also generates a backup primary to ASBR-4 (B-P) and a backup backup to ASBR-3 (B-B). When two similar FECs of an LSP intersect, the LSPs will merge.

In the root AS, MoFRR is based on regular IGP MoFRR. At the root, there are primary and backup LSPs for each of the primary and backup LSPs that arrive from the neighboring AS, as shown in Figure 88.

Figure 89 illustrates traffic flow based on the LSP setup. The backup LSPs of the primary and backup LSPs (B-B, P-B) will be blocked in the non-leaf AS.

Failure detection can be achieved by using either of the following:
As shown in Figure 90, when ASBR-3 fails, ASBR-1 will detect the failure using ASBR MoFRR and will enable the primary backup path (P-B). This is the case for every LSP that has been set up for ASBR MoFRR in any AS.

In another example, as shown in Figure 91, failure on ASBR-1 will cause the attached P router to generate a route update to the leaf, removing the ASBR-1 from the routing table and causing an ASBR-MoFRR on the leaf node.

As illustrated in Figure 92, it is possible for the ASBR-1 primary-primary (P-P) LSP to be resolved using ASBR-3, and for the ASBR-2 backup-primary (B-P) LSP to be resolved using the same ASBR-3.

In this case, both the backup-primary LSP and primary-primary LSP will be affected when a failure occurs on ASBR-3, as illustrated in Figure 93.

In Figure 93, the MoFRR can switch to the primary-backup LSP between ASBR-4 and ASBR-1 by detecting BGP MoFRR failure on ASBR-3.
It is strongly recommended that LDP signaling be enabled on all links between the local leaf and local roots, and that all P routers enable ASBR MoFRR and IGP MoFRR. If only LDP signaling is configured, the routing table may resolve a next hop for LDP FEC when there is no LDP signaling and the primary or backup MoFRR LSPs may not be set up.
ASBR MoFRR guarantees that ASBRs will be disjointed, but does not guarantee that the path from the local leaf to the local ASBR will be disjointed. The primary and backup LSPs take the best paths as calculated by IGP, and if IGP selects the same path for the primary ASBR and the backup ASBR, then the two LSPs will not be disjointed. Ensure that 2 disjointed paths are created to the primary and backup ASBRs.
Table 44 lists the FEC opaque types that are supported by ASBR MoFRR.
FEC Opaque Type | Supported for ASBR MoFRR |
Type 1 | Y |
Type 3 | N |
Type 4 | N |
Type 7, inner type 1 | Y |
Type 7, inner type 3 or 4 | N |
Type 8, inner type 1 | Y |
Type 250 | N |
Type 251 | N |
Any optimization of the MoFRR primary LSP should be performed by the Make Before Break (MBB) mechanism. For example, if the primary LSP fails, a switch to the backup LSP will occur and the primary LSP will be signaled. After the primary LSP is successfully re-established, MoFRR will switch from the backup LSP to the primary LSP.
MBB is performed from the leaf node to the root node, and as such it is not performed per autonomous system (AS); the MBB signaling must be successful from the leaf PE to the root PE, including all ASBRs and P routers in between.
The conditions of MBB for mLDP LSPs are:
If the primary ASBR fails and a switch is made to the backup ASBR, and the backup ASBR is the only other ASBR available, the MBB mechanism will not signal any new LSP and will use this backup LSP as the primary.
If the ASBRs and the local leaf are connected by a route reflector, the BGP add-path command must be enabled on the route reflector for mcast-vpn-ipv4 and mcast-vpn-ipv6, or for label-ipv4 if Option C is used. The add-path command forces the route reflector to advertise all ASBRs to the local leaf as the next hop for the actual root.
If the add-path command is not enabled for the route reflector, only a single ASBR will be advertised to the local root, and ASBR MoFRR will not be available.
This feature allows a downstream LSR of a multicast LDP (mLDP) FEC to perform a fast switchover and source the traffic from another upstream LSR while IGP and LDP are converging due to a failure of the upstream LSR which is the primary next-hop of the root LSR for the P2MP FEC. In essence it provides an upstream Fast-Reroute (FRR) node-protection capability for the mLDP FEC packets. It does it at the expense of traffic duplication from two different upstream nodes into the node which performs the fast upstream switchover.
The detailed procedures for this feature are described in draft-pdutta-mpls-mldp-up-redundancy.
The user enables the mLDP fast upstream switchover feature by configuring the following option in CLI:
config>router>ldp>mcast-upstream-frr
When this command is enabled and LDP is resolving a mLDP FEC received from a downstream LSR, it checks if an ECMP next-hop or a LFA next-hop exist to the root LSR node. If LDP finds one, it programs a primary ILM on the interface corresponding to the primary next-hop and a backup ILM on the interface corresponding to the ECMP or LFA next-hop. LDP then sends the corresponding labels to both upstream LSR nodes. In normal operation, the primary ILM accepts packets while the backup ILM drops them. If the interface or the upstream LSR of the primary ILM goes down causing the LDP session to go down, the backup ILM will then start accepting packets.
In order to make use of the ECMP next-hop, the user must configure the ecmp value in the system to at least two (2) using the following command:
config>router>ecmp
In order to make use of the LFA next-hop, the user must enable LFA using the following commands:
config>router>isis>loopfree-alternate
config>router>ospf>loopfree-alternate
Enabling IP FRR or LDP FRR using the following commands is not strictly required since LDP only needs to know where the alternate next-hop to the root LSR is to be able to send the Label Mapping message to program the backup ILM at the initial signaling of the tree. Thus enabling the LFA option is sufficient. If however, unicast IP and LDP prefixes need to be protected, then these features and the mLDP fast upstream switchover can be enabled concurrently:
config>router>ip-fast-reroute
config>router>ldp>fast-reroute
| Caution: The mLDP FRR fast switchover relies on the fast detection of loss of **LDP session** to the upstream peer to which the primary ILM label had been advertised. We strongly recommend that you perform the following:
|
This feature allows a downstream LSR to send a label binding to a couple of upstream LSR nodes but only accept traffic from the ILM on the interface to the primary next-hop of the root LSR for the P2MP FEC in normal operation, and accept traffic from the ILM on the interface to the backup next-hop under failure. Obviously, a candidate upstream LSR node must either be an ECMP next-hop or a Loop-Free Alternate (LFA) next-hop. This allows the downstream LSR to perform a fast switchover and source the traffic from another upstream LSR while IGP is converging due to a failure of the LDP session of the upstream peer which is the primary next-hop of the root LSR for the P2MP FEC. In a sense it provides an upstream Fast-Reroute (FRR) node-protection capability for the mLDP FEC packets.

Upstream LSR U in Figure 94 is the primary next-hop for the root LSR R of the P2MP FEC. This is also referred to as primary upstream LSR. Upstream LSR U’ is an ECMP or LFA backup next-hop for the root LSR R of the same P2MP FEC. This is referred to as backup upstream LSR. Downstream LSR Z sends a label mapping message to both upstream LSR nodes and programs the primary ILM on the interface to LSR U and a backup ILM on the interface to LSR U’. The labels for the primary and backup ILMs must be different. LSR Z thus will attract traffic from both of them. However, LSR Z will block the ILM on the interface to LSR U’ and will only accept traffic from the ILM on the interface to LSR U.
In case of a failure of the link to LSR U or of the LSR U itself causing the LDP session to LSR U to go down, LSR Z will detect it and reverse the ILM blocking state and will immediately start receiving traffic from LSR U’ until IGP converges and provides a new primary next-hop, and ECMP or LFA backup next-hop, which may or may not be on the interface to LSR U’. At that point LSR Z will update the primary and backup ILMs in the data path.
The LDP uses the interface of either an ECMP next-hop or a LFA next-hop to the root LSR prefix, whichever is available, to program the backup ILM. ECMP next-hop and LFA next-hop are however mutually exclusive for a given prefix. IGP installs the ECMP next-hop in preference to an LFA next-hop for a prefix in the Routing Table Manager (RTM).
If one or more ECMP next-hops for the root LSR prefix exist, LDP picks the interface for the primary ILM based on the rules of mLDP FEC resolution specified in RFC 6388:
LDP then picks the interface for the backup ILM using the following new rules:
if (H + 1 < NUM_ECMP) {
// If the hashed entry is not last in the next-hops then pick up the next as backup.
backup = H + 1;
} else {
// Wrap around and pickup the first.
backup = 1;
}
In some topologies, it is possible that none of ECMP or LFA next-hop will be found. In this case, LDP programs the primary ILM only.
When LDP programs the primary ILM record in the data path, it provides the IOM with the Protect-Group Identifier (PG-ID) associated with this ILM and which identifies which upstream LSR is protected.
In order for the system to perform a fast switchover to the backup ILM in the fast path, LDP applies to the primary ILM uniform FRR failover procedures similar in concept to the ones applied to an NHLFE in the existing implementation of LDP FRR for unicast FECs. There are however important differences to note. LDP associates a unique Protect Group ID (PG–ID) to all mLDP FECs which have their primary ILM on any LDP interface pointing to the same upstream LSR. This PG-ID is assigned per upstream LSR regardless of the number of LDP interfaces configured to this LSR. As such this PG-ID is different from the one associated with unicast FECs and which is assigned to each downstream LDP interface and next-hop. If however a failure caused an interface to go down and also caused the LDP session to upstream peer to go down, both PG-IDs have their state updated in the IOM and thus the uniform FRR procedures will be triggered for both the unicast LDP FECs forwarding packets towards the upstream LSR and the mLDP FECs receiving packets from the same upstream LSR.
When the mLDP FEC is programmed in the data path, the primary and backup ILM record thus contain the PG-ID the FEC is associated with. The IOM also maintains a list of PG-IDs and a state bit which indicates if it is UP or DOWN. When the PG-ID state is UP the primary ILM for each mLDP FEC is open and will accept mLDP packets while the backup ILM is blocked and drops mLDP packets. LDP sends a PG-ID DOWN notification to IOM when it detects that the LDP session to the peer is gone down. This notification will cause the backup ILMs associated with this PG-ID to open and accept mLDP packets immediately. When IGP re-converges, an updated pair of primary and backup ILMs is downloaded for each mLDP FEC by LDP into the IOM with the corresponding PG-IDs.
If multiple LDP interfaces exist to the upstream LSR, a failure of one interface will bring down the link Hello adjacency on that interface but not the LDP session which is still associated with the remaining link Hello adjacencies. In this case, the upstream LSR updates in IOM the NHLFE for the mLDP FEC to use one of the remaining links. The switchover time in this case is not managed by the uniform failover procedures.
In order to extend LDP across multiple areas of an IGP instance or across multiple IGP instances, the current standard LDP implementation based on RFC 3036 requires that all /32 prefixes of PEs be leaked between the areas or instances. This is because an exact match of the prefix in the routing table is required to install the prefix binding in the LDP Forwarding Information Base (FIB). Although a router will do this by default when configured as Area Border Router (ABR), this increases the convergence of IGP on routers when the number of PE nodes scales to thousands of nodes.
Multi-area and multi-instance extensions to LDP provide an optional behavior by which LDP installs a prefix binding in the LDP FIB by simply performing a longest prefix match with an aggregate prefix in the routing table (RIB). That way, the ABR will be configured to summarize the /32 prefixes of PE routers. This method is compliant to RFC 5283, LDP Extension for Inter-Area Label Switched Paths (LSPs).
LDP shortcut for BGP next-hop resolution shortcuts allow for the deployment of a ‘route-less core’ infrastructure on the 7750 SR and 7950 XRS. Many service providers either have or intend to remove the IBGP mesh from their network core, retaining only the mesh between routers connected to areas of the network that require routing to external routes.
Shortcuts are implemented by utilizing Layer 2 tunnels (that is, MPLS LSPs) as next hops for prefixes that are associated with the far end termination of the tunnel. By tunneling through the network core, the core routers forwarding the tunnel have no need to obtain external routing information and are immune to attack from external sources.
The tunnel table contains all available tunnels indexed by remote destination IP address. LSPs derived from received LDP /32 route FECs will automatically be installed in the table associated with the advertising router-ID when IGP shortcuts are enabled.
Evaluating tunnel preference is based on the following order in descending priority:
If a higher priority shortcut is not available or is not configured, a lower priority shortcut is evaluated. When no shortcuts are configured or available, the IGP next-hop is always used. Shortcut and next-hop determination is event driven based on dynamic changes in the tunneling mechanisms and routing states.
Refer to the 7450 ESS, 7750 SR, 7950 XRS, and VSR Unicast Routing Protocols Guide for details on the use of LDP FEC and RSVP LSP for BGP Next-Hop Resolution.
The LDP shortcut for IGP route resolution feature allows forwarding of packets to IGP learned routes using an LDP LSP. When LDP shortcut is enabled globally, IP packets forwarded over a network IP interface will be labeled with the label received from the next-hop for the route and corresponding to the FEC-prefix matching the destination address of the IP packet. In such a case, the routing table will have the shortcut next-hop as the best route. If such a LDP FEC does not exist, then the routing table will have the regular IP next-hop and regular IP forwarding will be performed on the packet.
An egress LER advertises and maintains a FEC, label binding for each IGP learned route. This is performed by the existing LDP fec-originate capability.
The user enables the use of LDP shortcut for resolving IGP routes by entering the global command config>router>ldp-shortcut.
This command enables forwarding of user IP packets and specified control IP packets using LDP shortcuts over all network interfaces in the system which participate in the IS-IS and OSPF routing protocols. The default is to disable the LDP shortcut across all interfaces in the system.
When LDP shortcut is enabled, LDP populates the RTM with next-hop entries corresponding to all prefixes for which it activated an LDP FEC. For a given prefix, two route entries are populated in RTM. One corresponds to the LDP shortcut next-hop and has an owner of LDP. The other one is the regular IP next-hop. The LDP shortcut next-hop always has preference over the regular IP next-hop for forwarding user packets and specified control packets over a given outgoing interface to the route next-hop.
The prior activation of the FEC by LDP is done by performing an exact match with an IGP route prefix in RTM. It can also be done by performing a longest prefix-match with an IGP route in RTM if the aggregate-prefix-match option is enabled globally in LDP.
This feature is not restricted to /32 FEC prefixes. However only /32 FEC prefixes will be populated in the CPM Tunnel Table for use as a tunnel by services.
All user packets and specified control packets for which the longest prefix match in RTM yields the FEC prefix will be forwarded over the LDP LSP. Currently, the control packets that could be forwarded over the LDP LSP are ICMP ping and UDP-traceroute. The following is an example of the resolution process.
Assume the egress LER advertised a FEC for some /24 prefix using the fec-originate command. At the ingress LER, LDP resolves the FEC by checking in RTM that an exact match exists for this prefix. Once LDP activated the FEC, it programs the NHLFE in the egress data path and the LDP tunnel information in the ingress data path tunnel table.
Next, LDP provides the shortcut route to RTM which will associate it with the same /24 prefix. There will be two entries for this /24 prefix, the LDP shortcut next-hop and the regular IP next-hop. The latter was used by LDP to validate and activate the FEC. RTM then resolves all user prefixes which succeed a longest prefix match against the /24 route entry to use the LDP LSP.
Assume now the aggregate-prefix-match was enabled and that LDP found a /16 prefix in RTM to activate the FEC for the /24 FEC prefix. In this case, RTM adds a new more specific route entry of /24 and has the next-hop as the LDP LSP but it will still not have a specific /24 IP route entry. RTM then resolves all user prefixes which succeed a longest prefix match against the /24 route entry to use the LDP LSP while all other prefixes which succeed a longest prefix-match against the /16 route entry will use the IP next-hop.
Once LDP activated a FEC for a given prefix and programmed RTM, it also programs the ingress Tunnel Table in forwarding engine with the LDP tunnel information.
When an IPv4 packet is received on an ingress network interface, or a subscriber IES interface, or a regular IES interface, the lookup of the packet by the ingress forwarding engine will result in the packet being sent labeled with the label stack corresponding to the NHLFE of the LDP LSP when the preferred RTM entry corresponds to an LDP shortcut.
If the preferred RTM entry corresponds to an IP next-hop, the IPv4 packet is forwarded unlabeled.
When ECMP is enabled and multiple equal-cost next-hops exit for the IGP route, the ingress forwarding engine sprays the packets for this route based on hashing routine currently supported for IPv4 packets.
When the preferred RTM entry corresponds to an LDP shortcut route, spraying will be performed across the multiple next-hops for the LDP FEC. The FEC next-hops can either be direct link LDP neighbors or T-LDP neighbors reachable over RSVP LSPs in the case of LDP-over-RSVP but not both. This is as per ECMP for LDP in existing implementation.
When the preferred RTM entry corresponds to a regular IP route, spraying will be performed across regular IP next-hops for the prefix.
This feature provides the option for disabling TTL propagation from a transit or a locally generated IP packet header into the LSP label stack when an LDP LSP is used as a shortcut for BGP next-hop resolution, a static-route next-hop resolution, or for an IGP route resolution.
A transit packet is a packet received from an IP interface and forwarded over the LSP shortcut at ingress LER.
A locally-generated IP packet is any control plane packet generated from the CPM and forwarded over the LSP shortcut at ingress LER.
TTL handling can be configured for all LDP LSP shortcuts originating on an ingress LER using the following global commands:
config>router>ldp>[no] shortcut-transit-ttl-propagate
config>router>ldp>[no] shortcut-local-ttl-propagate
These commands apply to all LDP LSPs which are used to resolve static routes, BGP routes, and IGP routes.
When the no form of the above command is enabled for local packets, TTL propagation is disabled on all locally generated IP packets, including ICMP Ping, traceroute, and OAM packets that are destined to a route that is resolved to the LSP shortcut. In this case, a TTL of 255 is programmed onto the pushed label stack. This is referred to as pipe mode.
Similarly, when the no form is enabled for transit packets, TTL propagation is disabled on all IP packets received on any IES interface and destined to a route that is resolved to the LSP shortcut. In this case, a TTL of 255 is programmed onto the pushed label stack.
This feature enhances the behavior of LDP when a data path or a CPM resource required for the resolution of a FEC is exhausted. In prior releases, the LDP module shuts down. The user is required to fix the issue causing the FEC scaling to be exceeded and to restart the LDP module by executing the unshut command.
This feature implements a base graceful handling capability by which the LDP interface to the peer, or the targeted peer in the case of Targeted LDP (T-LDP) session, is shutdown. If LDP tries to resolve a FEC over a link or a targeted LDP session and it runs out of data path or CPM resources, it will bring down that interface or targeted peer which will bring down the Hello adjacency over that interface to the resolved link LDP peer or to the targeted peer. The interface is brought down in LDP context only and is still available to other applications such as IP forwarding and RSVP LSP forwarding.
Depending of what type of resource was exhausted, the scope of the action taken by LDP will be different. Some resource such as NHLFE have interface local impact, meaning that only the interface to the downstream LSR which advertised the label is shutdown. Some resources such as ILM have global impact, meaning that they will impact every downstream peer or targeted peer which advertised the FEC to the node. The following are examples to illustrate this.
After the user has taken action to free resources up, he/she will require manually unshut the interface or the targeted peer to bring it back into operation. This then re-establishes the Hello adjacency and resumes the resolution of FECs over the interface or to the targeted peer.
Detailed guidelines for using the feature and for troubleshooting a system which activated this feature are provided in the following sections.
This behavior is the default behavior and interoperates with the SR OS based LDP implementation and any other third party LDP implementation.
The following data path resources can trigger this mechanism:
The following CPM resources can trigger this mechanism:
This feature is an enhanced graceful handling capability which is supported only among SR OS based implementations. If LDP tries to resolve a FEC over a link or a targeted session and it runs out of data path or CPM resources, it will put the LDP/T-LDP session into overload state. As a result, it will release to its LDP peer the labels of the FECs which it could not resolve and will also send an LDP notification message to all LDP peers with the new status load of overload for the FEC type which caused the overload. The notification of overload is per FEC type, that is, unicast IPv4, P2MP mLDP and so on, and not per individual FEC. The peer which caused the overload and all other peers will stop sending any new FECs of that type until this node updates the notification stating that it is no longer in overload state for that FEC type. FECs of this type previously resolved and other FEC types to this peer and all other peers will continue to forward traffic normally.
After the user has taken action to free resources up, he/she will require manually clear the overload state of the LDP/T-LDP sessions towards its peers.
The enhanced mechanism will be enabled instead of the base mechanism only if both LSR nodes advertise this new LDP capability at the time the LDP session is initialized. Otherwise, they will continue to use the base mechanism.
This feature operates among SR OS LSR nodes using a couple of private vendor LDP capabilities:
When interoperating with an LDP peer which does not support the enhanced resource handling mechanism, the router reverts automatically to the default base resource handling mechanism.
The following are the details of the mechanism.
When an upstream LSR is overloaded for a FEC type, it notifies one or more downstream peer LSRs that it is overloaded for the FEC type.
When a downstream LSR receives overload status ON notification from an upstream LSR, it does not send further label mappings for the specified FEC type. When a downstream LSR receives overload OFF notification from an upstream LSR, it sends pending label mappings to the upstream LSR for the specified FEC type.
This feature introduces a new TLV referred to as LSR Overload Status TLV, shown below. This TLV is encoded using vendor proprietary TLV encoding as per RFC 5036. It uses a TLV type value of 0x3E02 and the Timetra OUI value of 0003FA.
When a LSR that implements the procedures defined in this document generates LSR overload status, it must send LSR Overload Status TLV in a LDP Notification Message accompanied by a FEC TLV. The FEC TLV must contain one Typed Wildcard FEC TLV that specifies the FEC type to which the overload status notification applies.
The feature in this document re-uses the Typed Wildcard FEC Element which is defined in RFC 5918.
To ensure backward compatibility with procedures in RFC 5036 an LSR supporting Overload Protection need means to determine whether a peering LSR supports overload protection or not.
An LDP speaker that supports the LSR Overload Protection procedures as defined in this document must inform its peers of the support by including a LSR Overload Protection Capability Parameter in its initialization message. The Capability parameter follows the guidelines and all Capability Negotiation Procedures as defined in RFC 5561. This TLV is encoded using vendor proprietary TLV encoding as per RFC 5036. It uses a TLV type value of 0x3E03 and the Timetra OUI value of 0003FA.
The procedures defined in this document apply only to LSRs that support Downstream Unsolicited (DU) label advertisement mode and Liberal Label Retention Mode. An LSR that implements the LSR overload protection follows the following procedures:
Bidirectional forwarding detection (BFD) for MPLS LSPs monitors the LSP between its LERs, irrespective of how many LSRs the LSP may traverse. This enables the detection of faults that are local to individual LSPs, whether or not they also affect forwarding for other LSPs or IP packet flows. BFD is ideal for monitoring LSPs that carry high-value services, where detection of forwarding failures in a minimal amount of time is critical. The system will raise an SNMP trap, as well as indicate the BFD session state in show and tools dump commands if an LSP BFD session goes down.
SR OS supports LSP BFD on RSVP and LDP LSPs. See MPLS and RSVP for information on using LSP BFD on RSVP LSPs. BFD packets are encapsulated in an MPLS label stack corresponding to the FEC that the BFD session is associated with, as described in RFC 5884, Section 7. SR OS does not support the monitoring of multiple ECMP paths that are associated with the same LDP FEC which is using multiple LSP BFD sessions simultaneously. However, LSP BFD still provides continuity checking for paths associated with a target FEC. LDP provides a single path to LSP BFD, corresponding with the first resolved lower if index next-hop, and the first resolved lower tid index for LDP-over-RSVP cases. The path may potentially change over the lifetime of the FEC, based on resolution changes. The system tracks the changing path and maintains the LSP BFD session.
Since LDP LSPs are unidirectional, a routed return path is used for the BFD control packets traveling from the egress LER to the ingress LER.
A BFD session on an LSP is bootstrapped using LSP ping. LSP ping is used to exchange the local and remote discriminator values to use for the BFD session for a particular MPLS LSP or FEC.
The process for bootstrapping an LSP BFD session for LDP is the same as for RSVP, as described in Bidirectional Forwarding Detection for MPLS LSPs.
SR OS supports the sending of periodic LSP ping messages on an LSP for which LSP BFD has been configured, as specified in RFC 5884. The ping messages are sent, along with the bootstrap TLV, at a configurable interval for LSPs on which bfd-enable has been configured. The default interval is 60 s, with a maximum interval of 300 s. The LSP ping echo request message uses the system IP address as the default source address. An alternative source address consisting of any routable address that is local to the node may be configured, and will be used if the local system IP address is not routable from the far-end node.
| Note: SR OS does not take any action if a remote system fails to respond to a periodic LSP ping message. However, when the show>test-oam>lsp-bfd command is executed, it will display a return code of zero and a replying node address of 0.0.0.0 if the periodic LSP ping times out. |
The periodic LSP ping interval is configured using the config>router>ldp>lsp-bfd prefix-list>lsp-ping-interval seconds command.
Configuring an LSP ping interval of 0 disables periodic LSP ping for LDP FECs matching the specified prefix list. The no lsp-ping-interval command reverts to the default of 60 s.
LSP BFD sessions are recreated after a high availability switchover between active and standby CPMs. However, some disruption may occur to LSP ping due to LSP BFD.
At the head end of an LSP, sessions are bootstrapped if the local and remote discriminators are not known. The sessions will experience jitter at 0 to 25% of a retry time of 5 seconds. A side effect is that the following current information will be lost from an active show test-oam lsp-bfd display:
If the local and remote discriminators are known, the system immediately begins generating periodic LSP pings. The pings will experience jitter at 0 to 25% of the lsp-ping-interval time of 60 to 300 seconds. The lsp-ping-interval time is synchronized across by LSP BFD. A side effect is that the following current information will be lost from an active show test-oam lsp-bfd display:
At the tail end of an LSP, sessions are recreated on the standby CPM following a switchover. A side effect is that the following current information will be lost from an active tools dump test-oam lsp-bfd tail display:
Any new, incoming bootstrap requests will be dropped until LSP BFD has become active. When LSP BFD has finished becoming active, new bootstrap requests will be considered.
LSP BFD is configured for LDP using the following CLI commands:
The lsp-bfd command creates the context for LSP BFD configuration for a set of LDP LSPs with a FEC matching the one defined by the prefix-list-name parameter. The default is no lsp-bfd. Configuring no lsp-bfd for a specified prefix list will remove LSP BFD for all matching LDP FECs except those that also match another LSP BFD prefix list. The prefix-list-name parameter refers to a named prefix list configured in the configure>router>policy-options context.
Up to 16 instances of LSP BFD can be configured under LDP in the base router instance.
The optional priority command configures a priority value that is used to order the processing if multiple prefix lists are configured. The default value is 1.
If more than one prefix in a prefix list, or more than one prefix list, contains a prefix that corresponds to the same LDP FEC, then the system will test the prefix against the configured prefix lists in the following order:
The system will use the first matching configuration, if one exists.
If an LSP BFD is removed for a prefix list, but there remains another LSP BFD configuration with a prefix list match, then any FECs matched against that prefix will be rematched against the remaining prefix list configurations in the same manner as described above.
A non-existent prefix list is equivalent to an empty prefix list. When a prefix list is created and populated with prefixes, LDP will match its FECs against that prefix list. It is not necessary to configure a named prefix list in the config>router>policy-options context before specifying a prefix list using the config>router>ldp>lsp-bfd command.
If a prefix list contains a longest match corresponding to one or more LDP FECs, the BFD configuration is applied to all of the matching LDP LSPs.
Only /32 IPv4 and /128 IPv6 host prefix FECs will be considered for BFD. BFD on PW FECs uses VCCV BFD.
The source-address command is used to configure the source address of periodic LSP ping packets and BFD control packets for LSP BFD sessions associated with LDP prefixes in the prefix list. The default value is the system IP address. If the system IP address is not routable from the far-end node of the BFD session, then an alternative routable IP address local to the source node should be used.
The system will not initialize an LSP BFD session if there is a mismatch between the address family of the source address and the address family of the prefix in the prefix list.
If the system has both IPv4 and IPv6 system IP addresses, and the source-address command is not configured, then the system will use a source address of the matching address family for IPv4 and IPv6 prefixes in the prefix list.
The bfd-template command applies the specified BFD template to the BFD sessions for LDP LSPs with FECs that match the prefix list. The default is no bfd-template. The named BFD template must first be configured using the config>router>bfd>bfd-template command before it can be referenced by LSP BFD, otherwise a CLI error is generated. The minimum receive interval and transmit interval supported for LSP BFD is 1 s.
The bfd-enable command enables BFD on the LDP LSPs with FECs that match the prefix list.
When troubleshooting a LDP resource exhaustion situation on an LSR, the user must first determine which of the LSR and its peers supports the enhanced handling of resources. This is done by checking if the local LSR or its peers advertised the LSR Overload Protection Capability:
Step 1
If the peer OR the local LSR does not support the Overload Protection Capability it means that the associated adjacency [interface/peer] will be brought down as part of the base resource handling mechanism.
The user can determine which interface or targeted peer was shut down, by applying the following commands:
- [show router ldp interface resource-failures]
- [show router ldp targ-peer resource-failures]
A trap is also generated for each interface or targeted peer:
The user can then check that the base resource handling mechanism has been applied to a specific interface or peer by running the following show commands:
- [show router ldp interface detail]
- [show router ldp targ-peer detail]
Step 2
Besides interfaces and targeted peer, locally originated FECs may also be put into overload. These are the following:
- unicast fec-originate pop
- multicast local static p2mp-fec type=1 [on leaf LSR]
- multicast local Dynamic p2mp-fec type=3 [on leaf LSR]
The user can check if only remote and/or local FECs have been set in overload by the resource base resource exhaustion mechanism using the following command:
- [tools dump router ldp instance]
The relevant part of the output is described below:
When at least one local FEC has been set in overload the following trap will occur:
Step 3
After the user has detected that at least, one link LDP or T-LDP adjacency has been brought down by the resource exhaustion mechanism, he/she must protect the router by applying one or more of the following to free resources up:
Step 4
Next, the user has to manually attempt to clear the overload (no resource) state and allow the router to attempt to restore the link and targeted sessions to its peer.
| Note: Because of the dynamic nature of FEC distribution and resolution by LSR nodes, one cannot predict exactly which FECs and which interfaces or targeted peers will be restored after performing the following commands if the LSR activates resource exhaustion again. |
One of the following commands can be used:
- [clear router ldp resource-failures]
- [clear router ldp interface ifName]
- [clear router ldp peer peerAddress]
Step 1
If the peer and the local LSR do support the Overload Protection Capability it means that the LSR will signal the overload state for the FEC type which caused the resource exhaustion as part of the enhanced resource handling mechanism.
In order to verify if the local router has received or sent the overload status TLV, perform the following:
A trap is also generated:
Step 2
Besides interfaces and targeted peer, locally originated FECs may also be put into overload. These are the following:
- unicast fec-originate pop
- multicast local static p2mp-fec type=1 [on leaf LSR]
- multicast local Dynamic p2mp-fec type=3 [on leaf LSR]
The user can check if only remote and/or local FECs have been set in overload by the resource enhanced resource exhaustion mechanism using the following command:
- [tools dump router ldp instance]
The relevant part of the output is described below:
When at least one local FEC has been set in overload the following trap will occur:
Step 3
After the user has detected that at least one overload status TLV has been sent or received by the LSR, he/she must protect the router by applying one or more of the following to free resources up:
Step 4
Next, the user has to manually attempt to clear the overload state on the affected sessions and for the affected FEC types and allow the router to clear the overload status TLV to its peers.
| Note: Because of the dynamic nature of FEC distribution and resolution by LSR nodes, one cannot predict exactly which sessions and which FECs will be cleared after performing the following commands if the LSR activates overload again. |
One of the following commands can be used depending if the user wants to clear all sessions or at once or one session at a time:
- [clear router ldp resource-failures]
- [clear router ldp session a.b.c.d overload fec-type {services | prefixes | multicast}]
SR OS extends the LDP control plane and data plane to support LDP IPv6 adjacency and session using 128-bit LSR-ID.
The implementation allows for concurrent support of independent LDP IPv4 (32-bit LSR-ID) and IPv6 (128-bit LSR-iD) adjacencies and sessions between peer LSRs and over the same or different set of interfaces.
LDP IPv6 can be enabled on the SR OS interface. Figure 95 shows the LDP adjacency and session over an IPv6 interface.

LSR-A and LSR-B have the following IPv6 LDP identifiers respectively:
By default, A/128 and B/128 use the system interface IPv6 address.
| Note: Although the LDP control plane can operate using only the IPv6 system address, the user must configure the IPv4-formatted router ID for OSPF, IS-IS, and BGP to operate properly. |
The following sections describe the behavior when LDP IPv6 is enabled on the interface.
The SR OS LDP IPv6 implementation uses a 128-bit LSR-ID as defined in draft-pdutta-mpls-ldp-v2-00. See LDP Process Overview for more information about interoperability of this implementation with 32-bit LSR-ID, as defined in RFC 7552.
Hello adjacency will be brought up using link Hello packet with source IP address set to the interface link-local unicast address and a destination IP address set to the link-local multicast address FF02:0:0:0:0:0:0:2.
The transport address for the TCP connection, which is encoded in the Hello packet, will be set to the LSR-ID of the LSR by default. It will be set to the interface IPv6 address if the user enabled the interface option under one of the following contexts:
The interface global unicast address, meaning the primary IPv6 unicast address of the interface, is used.
The user can configure the local-lsr-id option on the interface and change the value of the LSR-ID to either the local interface or to another interface name, loopback or not. The global unicast IPv6 address corresponding to the primary IPv6 address of the interface is used as the LSR-ID. If the user invokes an interface which does not have a global unicast IPv6 address in the configuration of the transport address or the configuration of the local-lsr-id option, the session will not come up and an error message will be displayed.
The LSR with the highest transport address will bootstrap the IPv6 TCP connection and IPv6 LDP session.
Source and destination addresses of LDP/TCP session packets are the IPv6 transport addresses.
Source and destination addresses of targeted Hello packet are the LDP IPv6 LSR-IDs of systems A and B.
The user can configure the local-lsr-id option on the targeted session and change the value of the LSR-ID to either the local interface or to some other interface name, loopback or not. The global unicast IPv6 address corresponding to the primary IPv6 address of the interface is used as the LSR-ID. If the user invokes an interface which does not have a global unicast IPv6 address in the configuration of the transport address or the configuration of the local-lsr-id option, the session will not come up and an error message will be displayed. In all cases, the transport address for the LDP session and the source IP address of targeted Hello message will be updated to the new LSR-ID value.
The LSR with the highest transport address (in this case, the LSR-ID) will bootstrap the IPv6 TCP connection and IPv6 LDP session.
Source and destination IP addresses of LDP/TCP session packets are the IPv6 transport addresses (in this case, LDP LSR-IDs of systems A and B).
LDP will advertise and withdraw all interface IPv6 addresses using the Address/Address-Withdraw message. Both the link-local unicast address and the configured global unicast addresses of an interface are advertised.
All LDP FEC types can be exchanged over a LDP IPv6 LDP session like in LDP IPv4 session.
The LSR does not advertise a FEC for a link-local address and, if received, the LSR will not resolve it.
A IPv4 or IPv6 prefix FEC can be resolved to an LDP IPv6 interface in the same way as it is resolved to an LDP IPv4 interface. The outgoing interface and next-hop are looked up in RTM cache. The next-hop can be the link-local unicast address of the other side of the link or a global unicast address. The FEC is resolved to the LDP IPv6 interface of the downstream LDP IPv6 LSR that advertised the IPv4 or IPv6 address of the next hop.
An mLDP P2MP FEC with an IPv4 root LSR address, and carrying one or more IPv4 or IPv6 multicast prefixes in the opaque element, can be resolved to an upstream LDP IPv6 LSR by checking if the LSR advertised the next-hop for the IPv4 root LSR address. The upstream LDP IPv6 LSR will then resolve the IPv4 P2MP FEC to one of the LDP IPV6 links to this LSR.
| Note: Beginning in Release 13.0, a P2MP FEC with an IPv6 root LSR address, carrying one or more IPv4 or IPv6 multicast prefixes in the opaque element, is not supported. Manually configured mLDP P2MP LSP, NG-mVPN, and dynamic mLDP will not be able to operate in an IPv6-only network. |
A PW FEC can be resolved to a targeted LDP IPv6 adjacency with an LDP IPv6 LSR if there is a context for the FEC with local spoke-SDP configuration or spoke-SDP auto-creation from a service such as BGP-AD VPLS, BGP-VPWS or dynamic MS-PW.
LDP supports advertisement of all FEC types over an LDP IPv4 or an LDP IPv6 session. These FEC types are: IPv4 prefix FEC, IPv6 prefix FEC, IPv4 P2MP FEC, PW FEC 128, and PW FEC 129.
In addition, LDP supports signaling the enabling or disabling of the advertisement of the following subset of FEC types both during the LDP IPv4 or IPv6 session initialization phase, and subsequently when the session is already up.
During LDP session initialization, each LSR indicates to its peers which FEC type it supports by including the capability TLV for it in the LDP Initialization message. The SR OS implementation will enable the above FEC types by default and will thus send the corresponding capability TLVs in the LDP initialization message. If one or both peers advertise the disabling of a capability in the LDP Initialization message, no FECs of the corresponding FEC type will be exchanged between the two peers for the lifetime of the LDP session unless a Capability message is sent subsequently to explicitly enable it. The same behavior applies if no capability TLV for a FEC type is advertised in the LDP initialization message, except for the IPv4 prefix FEC which is assumed to be supported by all implementations by default.
Dynamic Capability, as defined in RFC 5561, allows all above FEC types to update the enabled or disabled state after the LDP session initialization phase. An LSR informs its peer that it supports the Dynamic Capability by including the Dynamic Capability Announcement TLV in the LDP Initialization message. If both LSRs advertise this capability, the user is allowed to enable or disable any of the above FEC types while the session is up and the change takes effect immediately. The LSR then sends a SAC Capability message with the IPv4 or IPv6 SAC element having the D-bit (Disable-bit) set or reset, or the P2MP capability TLV in a Capability message with the S-bit (State-bit) set or reset. Each LSR then takes the consequent action of withdrawing or advertising the FECs of that type to the peer LSR. If one or both LSRs did not advertise the Dynamic Capability Announcement TLV in the LDP Initialization message, any change to the enabled or disabled FEC types will only take effect at the next time the LDP session is restarted.
The user can enable or disable a specific FEC type for a given LDP session to a peer by using the following CLI commands:
Adjacency-level FEC-type capability advertisement is defined in draft-pdutta-mpls-ldp-adj-capability. By default, all FEC types supported by the LSR are advertised in the LDP IPv4 or IPv6 session initialization; see LDP Session Capabilities for more information. If a given FEC type is enabled at the session level, it can be disabled over a given LDP interface at the IPv4 or IPv6 adjacency level for all IPv4 or IPv6 peers over that interface. If a given FEC type is disabled at the session level, then FECs will not be advertised and enabling that FEC type at the adjacency level will not have any effect. The LDP adjacency capability can be configured on link Hello adjacency only and does not apply to targeted Hello adjacency.
The LDP adjacency capability TLV is advertised in the Hello message with the D-bit (Disable-bit) set or reset to disable or enable the resolution of this FEC type over the link of the Hello adjacency. It is used to restrict which FECs can be resolved over a given interface to a peer. This provides the ability to dedicate links and data path resources to specific FEC types. For IPv4 and IPv6 prefix FECs, a subset of ECMP links to a LSR peer may be each be configured to carry one of the two FEC types. An mLDP P2MP FEC can exclude specific links to a downstream LSR from being used to resolve this type of FEC.
Like the LDP session-level FEC-type capability, the adjacency FEC-type capability is negotiated for both directions of the adjacency. If one or both peers advertise the disabling of a capability in the LDP Hello message, no FECs of the corresponding FEC type will be resolved by either peer over the link of this adjacency for the lifetime of the LDP Hello adjacency, unless one or both peers sends the LDP adjacency capability TLV subsequently to explicitly enable it.
The user can enable or disable a specific FEC type for a given LDP interface to a peer by using the following CLI commands:
These commands, when applied for the P2MP FEC, deprecate the existing command multicast-traffic {enable | disable} under the interface. Unlike the session-level capability, these commands can disable multicast FEC for IPv4 and IPv6 separately.
The encoding of the adjacency capability TLV uses a PRIVATE Vendor TLV. It is used only in a hello message to negotiate a set of capabilities for a specific LDP IPv4 or IPv6 hello adjacency.
The value of the U-bit for the TLV is set to 1 so that a receiver must silently ignore if the TLV is deemed unknown.
The value of the F-bit is 0. After being advertised, this capability cannot be withdrawn; thus, the S-bit is set to 1 in a hello message.
Adjacency capability elements are encoded as follows:
D bit: Controls the capability state.
1 : Disable capability
0 : Enable capability
CapFlag: The adjacency capability
1 : Prefix IPv4 forwarding
2 : Prefix IPv6 forwarding
3 : P2MP IPv4 forwarding
4 : P2MP IPv6 forwarding
5 : MP2MP IPv4 forwarding
6 : MP2MP IPv6 forwarding
Each CapFlag appears no more than once in the TLV. If duplicates are found, the D-bit of the first element is used. For forward compatibility, if the CapFlag is unknown, the receiver must silently discard the element and continue processing the rest of the TLV.
After an LDP LSR initializes the LDP session to the peer LSR and the session comes up, local IPv4 and IPv6 interface addresses are exchanged using the Address and Address Withdraw messages. Similarly, FECs are exchanged using Label Mapping messages.
By default, IPv6 address distribution is determined by whether the Dual-stack capability TLV, which is defined in RFC 7552, is present in the Hello message from the peer. This coupling is introduced because of interoperability issues found with existing third-party LDP IPv4 implementations.
The following is the detailed behavior:
The above behavior applies to LDP IPv4 and IPv6 addresses and FECs. The procedure is summarized in the flowchart diagrams in Figure 96 and Figure 97.


A FEC for each of the IPv4 and IPv6 system interface addresses is advertised and resolved automatically by the LDP peers when the LDP session comes up, regardless of whether the session is IPv4 or IPv6.
To avoid the automatic advertisement and resolution of IPv6 system FEC when the LDP session is IPv4, the following procedure must be followed before and after the upgrade to the SR OS version which introduces support of LDP IPv6.
Link-local IPv6 addresses are scoped to a link and, as such, duplicate addresses can be used on different links to the same or different peer LSR. When the duplicate addresses exist on the same LAN, routing will detect them and block one of them. In all other cases, duplicate links are valid because they are scoped to the local link.
In this section, LLn refers to Link-Local address (n).
Figure 98 shows FEC resolution in a LAN.

LSR B resolves a mLDP FEC with the root node being Root LSR. The route lookup shows that best route to loopback of Root LSR is {interface if-B and next-hop LL1}.
However, LDP will find that both LSR A and LSR C advertised address LL1 and that there are hello adjacencies (IPv4 or IPv6) to both A and C. In this case, a change is made so that an LSR only advertises link-local IPv6 addresses to a peer for the links over which it established a Hello adjacency to that peer. In this case, LSR C will advertise LL1 to LSR E but not to LSRs A, B, and D. This behavior will apply with both P2P and broadcast interfaces.
Ambiguity also exists with prefix FEC (unicast FEC); the above solution also applies.
FEC Resolution over P2P links
---------(LL1)-[C]------
|
[Root LSR]-------[A]-(LL1)-----[B] ------(LL4)-[D]------
| |
|-(LL2)---------|
| |
|-(LL3)---------|
LSR B resolves an mLDP FEC with root node being Root LSR. The route lookup shows that best route to loopback of Root LSR is {interface if-B and next-hop LL1}.
The IGP-LDP synchronization and the static route to LDP synchronization features are modified to operate on a dual-stack IPv4/IPv6 LDP interface as follows:
Given the above behavior, it is recommended that the user configures the sync timer to a value which allows enough time for both the LDP IPv4 and LDP IPv6 sessions to come up.
The operation of BFD over a LDP interface tracks the next-hop of prefix IPv4 and prefix IPv6 in addition to tracking of the LDP peer address of the Hello adjacency over that link. This tracking is required as LDP can now resolve both IPv4 and IPv6 prefix FECs over a single IPv4 or IPv6 LDP session and, as such, the next-hop of a prefix will not necessarily match the LDP peer source address of the Hello adjacency. The failure of either or both of the BFD session tracking the FEC next-hop and the one tracking the Hello adjacency will cause the LFA backup NHLFE for the FEC to be activated, or the FEC to be re-resolved if there is no FRR backup.
The following CLI command allows the user to decide if they want to track only with an IPv4 BFD session, only with an IPv6 BFD session, or both:
config>router>ldp>if-params>if>bfd-enable [ipv4] [ipv6]
This command provides the flexibility required in case the user does not need to track both Hello adjacency and next-hops of FECs. For example, if the user configures bfd-enable ipv6 only to save on the number of BFD sessions, then LDP will track the IPv6 Hello adjacency and the next-hops of IPv6 prefix FECs. LDP will not track next-hops of IPv4 prefix FECs resolved over the same LDP IPv6 adjacency. If the IPv4 data plane encounters errors and the IPv6 Hello adjacency is not affected and remains up, traffic for the IPv4 prefix FECs resolved over that IPv6 adjacency will be black-holed. If the BFD tracking the IPv6 Hello adjacency times out, then all IPv4 and IPv6 prefix FECs will be updated.
The tracking of a mLDP FEC has the following behavior:
The SDP of type LDP with far-end and tunnel-farend options using IPv6 addresses is supported. The addresses need not be of the same family (IPv6 or IPv4) for the SDP configuration to be allowed. The user can have an SDP with an IPv4 (or IPv6) control plane for the T-LDP session and an IPv6 (or IPv4) LDP FEC as the tunnel.
Because IPv6 LSP is only supported with LDP, the use of a far-end IPv6 address will not be allowed with a BGP or RSVP/MPLS LSP. In addition, the CLI will not allow an SDP with a combination of an IPv6 LDP LSP and an IPv4 LSP of a different control plane. As a result, the following commands are blocked within the SDP configuration context when the far-end is an IPv6 address:
SDP admin groups are not supported with an SDP using an LDP IPv6 FEC, and the attempt to assign them is blocked in CLI.
Services which use LDP control plane (such as T-LDP VPLS and R-VPLS, VLL, and IES/VPRN spoke interface) will have the spoke-SDP (PW) signaled with an IPv6 T-LDP session when the far-end option is configured to an IPv6 address. The spoke-SDP for these services binds by default to an SDP that uses a LDP IPv6 FEC, which prefix matches the far end address. The spoke-SDP can use a different LDP IPv6 FEC or a LDP IPv4 FEC as the tunnel by configuring the tunnel-far-end option. In addition, the IPv6 PW control word is supported with both data plane packets and VCCV OAM packets. Hash label is also supported with the above services, including the signaling and negotiation of hash label support using T-LDP (Flow sub-TLV) with the LDP IPv6 control plane. Finally, network domains are supported in VPLS.
The user can configure a spoke-SDP bound to an LDP IPv6 LSP to forward mirrored packets from a mirror source to a remote mirror destination. In the configuration of the mirror destination service at the destination node, the remote-source command must use a spoke-SDP with a VC-ID that matches the one that is configured in the mirror destination service at the mirror source node. The far-end option will not be supported with an IPv6 address.
This also applies to the configuration of the mirror destination for a LI source.
Use the following rules and syntax to configure at the mirror source node.
Use the following rules and syntax to configure at the mirror destination node.
Mirroring and LI will also be supported with PW redundancy feature when the endpoint spoke-SDP, including the ICB, is using a LDP IPv6 tunnel.
An LDP IPv6 FEC can be used to resolve a static IPv6 route with an indirect next-hop matching the FEC prefix. The user configures a resolution filter to specify the LDP tunnel type to be selected from TTM:
config>router>static-route-entry ip-prefix/prefix-length [mcast]
A static route of an IPv6 prefix cannot be resolved to an indirect next-hop using a LDP IPv4 FEC. An IPv6 prefix can only be resolved to an IPv4 next-hop using the 6-over-4 encapsulation by which the outer IPv4 header uses system IPv4 address as source and the next-hop as a destination. So the following example will return an error:
LDP IPv6 shortcut for IGP IPv6 prefix is supported. The following commands allow a user to select if shortcuts must be enabled for IPv4 prefixes only, for IPv6 prefixes only, or for both.
config>router>ldp-shortcut [ipv4][ipv6]
This CLI command has the following behaviors:
MPLS OAM tools lsp-ping and lsp-trace are updated to operate with LDP IPv6 and support the following:
The behavior at the sender and receiver nodes is updated to support both LDP IPv4 and IPv6 target FEC stack TLVs. Specifically:
Finally, vccv-ping and vccv-trace for a single-hop PW are updated to support IPv6 PW FEC 128 and FEC 129 as per RFC 6829. In addition, the PW OAM control word is supported with VCCV packets when the control-word option is enabled on the spoke-SDP configuration. The value of the Channel Type field is set to 0x57, which indicates that the Associated Channel carries an IPv6 packet, as per RFC 4385.
The SR OS implementation uses a 128-bit LSR-ID, as defined in RFC 7552, to establish an LDP IPv6 Hello adjacency and session with a peer LSR. This allows a routable system IPv6 address to be used by default to bring up the LDP task on the router and establish link LDP and T-LDP sessions to other LSRs, as is the common practice with LDP IPv4 in existing customer deployments. More importantly, this allows for the establishment of control plane independent LDP IPv4 and LDP IPv6 sessions between two LSRs over the same interface or set of interfaces. The SR OS implementation allows for multiple separate LDP IPv4 and LDP IPv6 sessions between two routers over the same interface or a set of interfaces, as long as each session uses a unique LSR-ID (32-bit for IPv4 and 128-bit for IPv6).
The SR OS LDP IPv6 implementation complies with the control plane procedures defined in RFC 7552 for establishing an LDP IPv6 Hello adjacency and LDP session. However, the implementation does not interoperate, by default, with third-party implementations of this standard since the latter encode a 32-bit LSR-ID in the IPv6 Hello message while SR OS encodes a 128-bit LSR-ID.
To assure interoperability in deployments strictly adhering to RFC 7552, SR OS provides the option for configuring and encoding a 32-bit LSR-ID in the LDP IPv6 Hello message. When this option is enabled, an SR OS LSR establishes an LDP IPv6 Hello adjacency and an LDP IPv6 session with an RFC 7552 compliant peer or targeted peer LSR, using a 32-bit LSR-ID and a 128-bit transport address. See LDP IPv6 32-bit LSR-ID for more information.
In a dual-stack IPv4/IPV6 interface environment, the SR OS based LSR will not originate both IPv6 and IPv4 Hello messages with the configured 32-bit LSR-ID value when both IPv4 and IPv6 contexts are enabled on the same LDP interface. This behavior is allowed in RFC 7552 for migration purposes. However, the SR OS implements separate IPv4 and IPv6 Hello adjacencies and LDP sessions with different LSR-ID values for the LDP IPv4 (32-bit value) and LDP IPv6 (32-bit or 128-bit value) Hello adjacencies. Therefore, the LDP IPv4 and LDP IPv6 sessions are independent in the control plane.
However, if the peer LSR sends both IPv4 and IPv6 Hello messages using the same 32-bit LSR-ID value, as allowed in RFC 7552, only a single LDP session with the local 32-bit LSR-ID will come up toward that peer LSR-ID, depending on which of the IPv4 or IPv6 adjacencies came up first.
The dual-stack capability TLV, in the Hello message, is used by an LSR to inform its peer that it is capable of establishing either an LDP IPv4 or LDP IPv6 session, and the IP family preference for the LDP Hello adjacency for the resulting LDP session.
Finally, the SR OS LDP implementation inter-operates with an implementation using a 32-bit LSR-ID, as defined in RFC 7552, to establish an IPv4 LDP session and to resolve both IPv4 and IPv6 prefix FECs. In this case, the dual-stack capability TLV indicates implicitly the LSR support for resolving IPv6 FECs over an IPv4 LDP session.
The SR OS implementation provides the option for configuring and encoding a 32-bit LSR-ID in the LDP IPv6 Hello message to achieve interoperability in deployments strictly adhering to RFC 7552.
The LSR-ID of an LDP Label Switched Router (LSR) is a 32-bit integer used to uniquely identify it in a network. SR OS also supports LDP IPv6 in both the control plane and data plane. However, the implementation uses a 128-bit LSR-ID, as defined in draft-pdutta-mpls-ldp-v2 to establish an LDP IPv6 Hello adjacency and session with a peer LSR.
The SR OS LDP IPv6 implementation complies with the control plane procedures defined in RFC 7552 for establishing an LDP IPv6 Hello adjacency and LDP session. However, the SR OS LDP IPv6 implementation does not interoperate with third-party implementations of this standard, since the latter encode a 32-bit LSR-ID in the IPv6 Hello message while SR OS encodes a 128-bit LSR-ID.
When this feature is enabled, an SR OS LSR will be able to establish an LDP IPv6 Hello adjacency and an LDP IPv6 session with an RFC 7552 compliant peer or targeted peer LSR, using a 32-bit LSR-ID and a 128-bit transport address.
This user configures the 32-bit LSR-ID on a LDP peer or targeted peer using the following CLI:
config>router>ldp>interface-parameters>interface>ipv6>local-lsr-id interface [32bit-format]
config>router>ldp>interface-parameters>interface>ipv6>local-lsr-id interface-name interface-name [32bit-format]
config>router>ldp>targeted-session>peer>local-lsr-id interface-name [32bit-format]
When the local-lsr-id command is enabled with the 32bit-format option, an SR OS LSR will be able to establish a LDP IPv6 Hello adjacency and a LDP IPv6 session with a RFC 7552 compliant peer or targeted peer LSR using a 32-bit LSR-ID set to the value of the IPv4 address of the specified local LSR-ID interface and a 128-bit transport address set to the value of the IPv6 address of the specified local LSR-ID interface.
| Note: The system interface cannot be used as a local LSR-ID with the 32bit-format option enabled as it is the default LSR-ID and transport address for all LDP sessions to peers and targeted peers on this LSR. This configuration is blocked in CLI. |
If the user enables the 32bit-format option in the IPv6 context of a running LDP interface or in the targeted session peer context of a running IPv6 peer, the already established LDP IPv6 Hello adjacency and LDP IPv6 session will be brought down and re-established with the new 32-bit LSR-ID value.
The detailed control plane procedures are provided in LDP LSR IPv6 Operation with 32-bit LSR-ID.
Consider the setup shown in Figure 99.

LSR A and LSR B have the following LDP parameters.
LSR A:
LSR B:
When the IPv6 context of interfaces I/F1 and I/F2 are brought up, the following procedures are performed.
Similarly, when the new option is invoked on a targeted IPv6 peer, the router sends a IPv6 targeted Hello message with source IP address set to the global unicast IPv6 address corresponding to the primary IPv6 address of the specified interface and a destination IP address set to configured IPv6 address of the peer. The LSR-ID field in the LDP identifier in the common LDP PDU header is set the 32-bit address of the specified interface. If the specified interface does not have an IPv4 address configured the adjacency will not come up. Any subsequent adjacency or session level messages will be sent with the common LDP PDU header set as above.
When the targeted IPv6 peer contexts are brought up, the following procedures are performed.
The following describes feature interactions.
Assume the user deploys on a SR OS based LSR a service bound to a SDP which auto-creates the IPv4 targeted LDP session to a peer LSR running a third party LDP implementation. In this case, the auto-created T-LDP session uses the system interface IPv4 address as the local LSR-ID and as the local transport address because there is no targeted session configured in LDP to set these parameters away from default values.
When both LSR nodes are being migrated to using LDP IPv6 with a 32-bit LSR-ID, the user must configure the IPv6 context of the local LDP interfaces to use a local LSR-ID interface different than the system interface and with the 32bit-format option enabled. Similarly, the user must configure a new Targeted session in LDP with that same local LSR-ID interface and with the 32bit-format option enabled. This will result in a LDP IPv6 session triggered by the link LDP IPv6 Hello adjacency or the targeted IPv6 Hello adjacency which came up first. This LDP IPv6 session uses the IPv4 address and the IPv6 address of the configured local LSR-ID interface as the LSR-ID and transport address respectively.
The user must then modify the service configuration on both ends to use a far-end address matching the far-end IPv6 transport address of the LDP IPv6 session. On the SR OS based LSR, this can be done by creating a new IPv6 SDP of type LDP with the far-end address matching the far-end IPv6 transport address.
If the service enabled PW redundancy, the migration may be eased by creating a standby backup PW bound to the IPv6 SDP and adding it to the same VLL or VPLS endpoint the spoke-sdp bound to the IPv4 SDP belongs to. Then, activate the backup PW using the command 'tools>perform>service>id>endpoint>force-switchover sdp-id:vc-id'. This make the spoke-sdp bound to the IPv6 SDP the primary PW. Finally, the spoke-sdp bound to the IPv4 SDP can be deleted.
The SR OS implementation supports advertising and resolving IPv6 prefix FECs over an LDP IPv4 session using a 32-bit LSR-ID, in compliance with RFC 7752. When introducing an LSR based on the SR OS in a LAN with a broadcast interface, it can peer with third-party LSR implementations that support RFC 7752 and LSRs that do not. When it peers, using an IPv4 LDP control plane, with a third-party LSR implementation that does not support it, the advertisement of IPv6 addresses or IPv6 FECs to that peer may cause it to bring down the IPv4 LDP session.
That is, there are deployed third-party LDP implementations that are compliant with RFC 5036 for LDP IPv4, but that are not compliant with RFC 5036 for handling IPv6 address or IPv6 FECs over an LDP IPv4 session. To resolve this issue, RFC 7752 modifies RFC 5036 by requiring implementations complying with RFC 7752 to check for the dual-stack capability TLV in the IPv4 Hello message from the peer. Without the peer advertising this TLV, an LSR must not send IPv6 addresses and FECs to that peer. The SR OS implementation supports this requirement.
Figure 100 displays the process to provision basic LDP parameters.

The SR OS supports the synchronization of an IGP and LDP based on a solution described in RFC 5443, which consists of setting the cost of a restored link to infinity to give both the IGP and LDP time to converge. When a link is restored after a failure, the IGP sets the link cost to infinity and advertises it. The actual value advertised in OSPF is 0xFFFF (65535). The actual value advertised in an IS-IS regular metric is 0x3F (63) and in IS-IS wide-metric is 0xFFFFFE (16777214). This synchronization feature is not supported on RIP interfaces.
When the LDP synchronization timer subsequently expires, the actual cost is put back and the IGP will readvertise it and use it at the next SPF computation. The LDP synchronization timer is configured using the following command:
config>router>if> [no] ldp-sync-timer seconds
The SR OS also supports an LDP End of LIB message, as defined in RFC 5919, that allows a downstream node to indicate to its upstream peer that it has advertised its entire label information base. The effect of this on the IGP-LDP synchronization timer is described below.
If an interface belongs to both IS-IS and OSPF, a physical failure will cause both IGPs to advertise an infinite metric and to follow the IGP-LDP synchronization procedures. If only one IGP bounces on this interface or on the system, then only the affected IGP advertises the infinite metric and follows the IGP-LDP synchronization procedures.
Next, an LDP Hello adjacency is brought up with the neighbor. The LDP synchronization timer is started by the IGP when the LDP session to the neighbor is up over the interface. This is to allow time for the label-FEC bindings to be exchanged.
When the LDP synchronization timer expires, the link cost is restored and is readvertised. The IGP will announce a new best next hop and LDP will use it if the label binding for the neighbor’s FEC is available.
If the user changes the cost of an interface, the new value is advertised at the next flooding of link attributes by the IGP. However, if the LDP synchronization timer is still running, the new cost value will only be advertised after the timer expires. The new cost value will also be advertised after the user executes any of the following commands:
If the user changes the value of the LDP synchronization timer parameter, the new value will take effect at the next synchronization event. If the timer is still running, it will continue to use the previous value.
If parallel links exist to the same neighbor, then the bindings and services should remain up as long as there is one interface that is up. However, the user-configured LDP synchronization timer still applies on the interface that failed and was restored. In this case, the router will only consider this interface for forwarding after the IGP readvertises its actual cost value.
The LDP End of LIB message is used by a node to signal completion of label advertisements, using a FEC TLV with the Typed Wildcard FEC element for all negotiated FEC types. This is done even if the system has no label bindings to advertise. The SR OS also supports the Unrecognized Notification TLV (RFC 5919) that indicates to a peer node that it will ignore unrecognized status TLVs. This indicates to the peer node that it is safe to send End of LIB notifications even if the node is not configured to process them.
The behavior of a system that receives an End of LIB status notification is configured through the CLI on a per-interface basis:
config>router>if>[no] ldp-sync-timer seconds end-of-lib
If the end-of lib option is not configured, then the LDP synchronization timer is started when the LDP Hello adjacency comes up over the interface, as described above. Any received End of LIB LDP messages are ignored.
If the end-of-lib option is configured, then the system will behave as follows on the receive side:
If the end-of-lib option is configured, then the system will also send out an End of LIB message for prefix and P2MP FECs once all FECs are sent for all peers that have advertised the Unrecognized Notification Capability TLV.
See the 7450 ESS, 7750 SR, 7950 XRS, and VSR Router Configuration Guide for the CLI command descriptions for LDP-IGP Synchronization.